Дмитрий Пинаев
Генеральный директор ГК «Современные технологии управления»
Автоматизация документооборота компании давно стала одной из обычных задач, стоящих перед ИТ-специалистами. Это обусловлено тем, что документы является самым распространенным средством поддержки выполнения бизнес-процессов, обеспечивая фиксацию и перенос информации от одного исполнителя к другому. Поэтому эффективность бизнес-процессов организации во многом определяется скоростью и качеством прохождения документов через сотрудников компании.
С точки зрения специалистов ИТ-службы документы представляют мощный информационный поток, который можно автоматизировать двумя способами. В первом случае прохождением и хранением документов занимаются специализированные системы. Например, прохождение стандартных бухгалтерских документов может автоматизироваться в управленческой информационной системе (1С, Галактика), работа с конструкторско-технологической документацией — в PLM-системе (Лоцман:PLM, T-FLEX DOCs). Но в компании всегда есть набор документов, которые не «ложатся» в одну из существующих информационных систем (ИС). Это могут быть внутренние отчеты, организационно-распорядительная, проектная и другая документация. В этом случае, движение документов может быть автоматизировано только с помощью специализированных систем электронного документооборота с поддержкой технологии workflow (например, OPTiMA-WorkFlow).
Методологию внедрения подобных систем, созданную на основе опыта специалистов ГК «Современные технологии управления» (biztech.ru) (г. Самара), как консультантов по управлению, и специалистов компании Upscale Soft (upscalesoft.ru), осуществляющих разработку и внередние системы «OPTiMA-WorkFlow» (optima-workflow.ru), мы и предлагаем рассмотреть в этой статье.
Формализация документооборота — способ повысить эффективность внедрения СЭД
Интерес к системам электронного документооборота (СЭД) уже давно держится на высоком уровне, но, несмотря на уже более десятилетнюю практику внедрения подобных систем, не все проекты внедрения завешаются успешно. Среди возможных причин неудачи можно выделить: неправильный выбор системы, неподготовленность технической инфраструктуры, саботирование проекта внедрения со стороны сотрудников организации, но, пожалуй, самой главной причиной остается отсутствие должного внимания к формализации документооборота.
Директор по разработке и внедрению компании UpScale Soft Ефим Старостин так комментирует сложившуюся на ситуацию: «Внедряя OPTiMA-WorkFlow в крупных организациях, мы часто сталкиваемся с проблемой недостаточного понимания важности формализации документооборота, что приводит к различным негативным последствиям, например, к частой переделке маршрутных схем движения документов… В редких случаях мы опираемся на готовые модели бизнес-процессов, созданные на базе систем бизнес- моделирования, благодаря чему резко сокращаются сроки внедрения и возрастает отдача от системы документооборота…»
Очевидно, что невозможно внедрить любую информационную систему без формализации самого объекта автоматизации. В нашем случае, объектом автоматизации является процесс прохождения документов через сотрудников компании. Отсутствующее или некачественно выполненное описание документооборота компании на ранних стадиях проекта и недостаточное выделение ресурсов для выполнения этого этапа может привести к:
- Неправильному выбору СЭД, т. к. могут быть неучтены особенности движения документов;
- К срыву сроков проекта из-за необходимости корректировать неправильно выполненное описание документооборота уже в момент внедрения системы;
- К провалу проекта из-за не использования сотрудниками неправильно настроенной системы.
К сожалению, важный этап по формализации документооборота является самым «нелюбимым» у ИТ-специалистов, что проявляется в сдвиге этого этапа в середину проекта и концентрации на сугубо «технических» аспектах. Действительно, приобретение и ввод в эксплуатацию серверов, установка и настройка программного обеспечения уже не вызывает сложностей, а проведение обследования своей собственной компании еще вызывает проблемы. Это связано с незнанием формальных методологий формализации документооборота, а также с тем, что еще не каждая компания имеет в штате бизнес-аналитиков — специалистов по этому виду деятельности.
Подходы к формализации документооборота
Выбор способа формализации документооборота зависит от стратегии развития ИТ-службы и от уровня зрелости компании в целом. Можно выделить два подхода к описанию маршрутов прохождения документов: «от документов» и «от процессов».
Описание документооборота «от документов» исторически является наиболее распространенным и широко используется при внедрении СЭД. При таком подходе во главу угла ставится сам документ и его перемещение между исполнителями. Описание маршрута прохождения внутреннего документа, как правило, выглядит следующим образом: Разработка проекта документа — Согласование документа — Доработка документа -Отправка (или Сдача в архив) документа. Причем стадии «Согласование документа» и «Доработка документа» могут повторяться до тех пор пока не будут устранены все замечания.
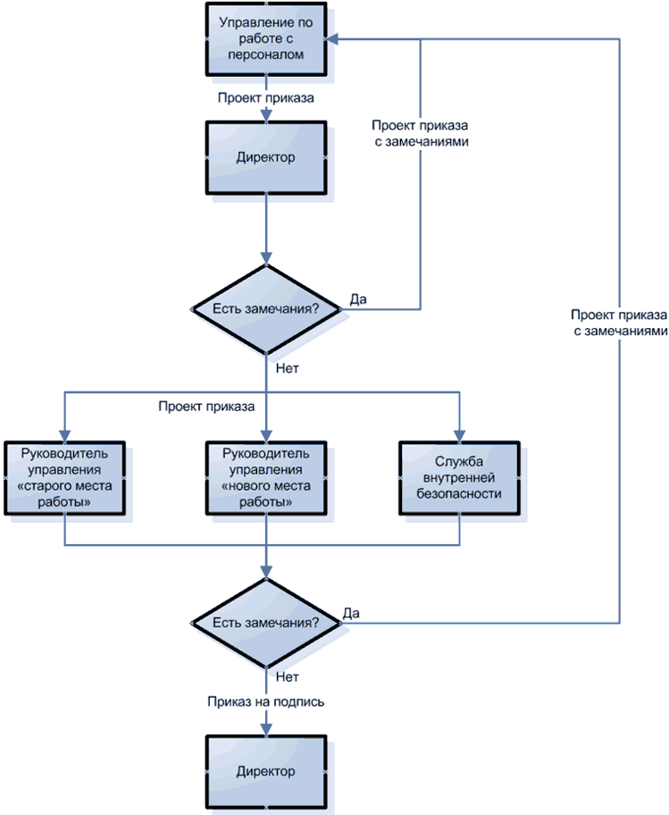
Для формализации таких маршрутов могут использоваться любые доступные средства — все должно определяться принципом достаточности для решения поставленной задачи. Самым простым вариантом является разработка схем движения документов в виде обычных графических блок-схем (Рис. 1). Каждая компания может разработать свой собственный способ отображения или заимствовать его у компании, оказывающей услуги по внедрению СЭД, главное — чтобы схемы были понятны сотрудникам компании и позволяли в дальнейшем провести настройку системы.

Плюсами такого подхода является минимальное время разработки методологии формализации документооборота, легкое понимание сотрудниками компании формализованных схем движения документа. Но, если компания планирует внедрение автоматизированных систем управления бизнес-процессами с помощью технологии Workflow, то необходимо использование уже более мощных средств описания маршрутов. В качестве такого средства можно использовать нотацию графического моделирования IDEF3, позволяющую описать сценарий обработки документа с большой точностью. Нотация IDEF3 содержит все необходимые графические элементы для отображения параллельной или последовательной работы с документом, а также дополнительных условий, например, таких как: «выполнение следующих функций должно начаться строго одновременно» или «может начать выполняться только одна из следующих функций».

Минусом применения этой нотации является то, что на самой диаграмме не видно, кто из сотрудников выполняет ту или иную функцию по обработке документа. Чтобы выйти из этой ситуации, можно название должностей сотрудников указывать непосредственно в названии функции (Рис 2). Также, к сожалению, практика показала, что эта нотация, идеальная с точки зрения ИТ-специалистов, является слишком сложной для сотрудников предприятия. Это может привести к формальному утверждению технического задания на внедрение СЭД, но в последствии — к корректировке маршрутов движения документов уже на этапе внедрения системы.
Применение технологий бизнес-моделирования
Описанный подход позволяет внедрить СЭД и минимизировать затраты и риски проекта, проектная документация ИТ-службы при этом пополняется еще одним документом, содержащим еще один срез описания деятельности компании. Главным недостатком такого подхода при его несомненной простоте является отсутствие информации о самом бизнес-процессе, который призван поддержать рассматриваемый документ. Поэтому полученной информации, нужной и достаточной для внедрения СЭД, начинает не хватать, когда возникают задачи изменить содержание документа, оптимизировать маршрут прохождения документа или вообще отказаться от его использования. Это невозможно сделать без анализа дополнительной информации, для этого необходимо знать:
- Какие еще документы используются в бизнес-процессе;
- Какие функции, помимо функций обработки документа, входят в бизнес-процесс;
- Какие сотрудники задействованы при выполнении всех функций бизнес-процесса.
Поэтому трата времени на описание только документооборота не совсем приемлема для организаций, находящихся на зрелом уровне развития, когда рассматриваются и решаются не отдельные задачи по автоматизации, а повышается эффективность деятельности компании в целом. Выходом является создание полноценной модели бизнес-процессов, содержащей описание всех выполняемых функций, а не только действий сотрудников, связанных с обработкой документов. В результате становится возможным анализ и работа не только со следствием — документооборотом, но и с причиной, которая его вызывает, т. е. с бизнес-процессами. Полученное описание бизнес-процессов можно использовать для решения целого ряда задач, стоящих перед ИТ-службой:
- Анализ и принятие взвешенного решения о способе автоматизации бизнес-процессов компании. Возможными способами могут стать, как уже говорилось выше: автоматизация с помощью управленческой информационной системы, внедрение PLM-системы, системы документооборота или workflow или вообще отказ от автоматизации, если решить задачу можно за счет простого изменения бизнес-процесса;
- Формирование маршрутов документооборота, на основе содержащейся в модели информации;
- Разработка технических заданий на внедрение информационных систем с использованием диаграмм бизнес-процессов;
- Формирование инструкций пользователя по работе с информационной системой путем дополнения бизнес-процессов функциями по работе в ИС (занесение данных в систему, получение отчета, и т. п.). В результате становится возможным получение реестра функций ИС и включение регламента работы с ИС непосредственно в должностные инструкции исполнителей.
Система бизнес-моделирования Business Studio
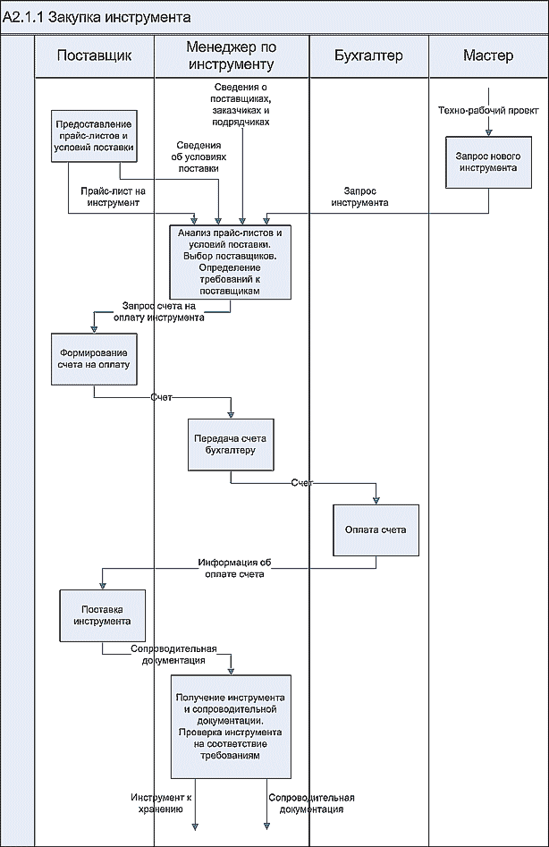
На сегодняшний день для создания модели деятельности компании целесообразно использовать специализированные системы бизнес-моделирования, позволяющие решать широкий круг задач: описание бизнес-процессов и организационной структуры, создание реестра документов компании, формирование отчетов и регламентных документов, в том числе и отчета по документообороту. Например, в системе бизнес-моделирования Business Studio (businessstudio.ru) описание бизнес-процессов и документооборота происходит одновременно. Если в рамках процесса происходит работа с документом (создание, изменение, использование), то документ указывается с помощью входящей или исходящей из функции стрелки, а исполнитель функции закрепляется автоматически при расположении функции в соответствующей дорожке на кросс-функциональной диаграмме (Рис. 3).

Для каждой функции указывается нормативное время выполнения и периодичность. Таким образом, формируется необходимая информация для определения маршрута движения документа, автоматического формирования отчета по документообороту и закрепления функций по обработке документа в должностных инструкциях соответствующих сотрудников. Формы отчета по документообороту могут быть разными в соответствии с решаемыми задачами. Например, для задачи описания сквозного прохождения документа через все бизнес-процессы (и соответственно всех исполнителей) может использоваться следующий отчет.
| Процесс |
Ответственный |
Требования к срокам |
Поступления |
Передача |
| Процесс |
Ответственный |
Процесс |
Ответственный |
| A2.1.1.8 Поставка инструмента |
Поставщик |
Согласно условиям договора |
|
|
A2.1.1.9 Получение инструмента и сопроводительной документации. Проверка инструмента на соответствие требованиям |
Менеджер по инструменту |
| A2.1.1.9 Получение инструмента и сопроводительной документации. Проверка инструмента на соответствие требованиям |
Менеджер по инструменту |
Согласно условиям договора |
A2.1.1.8 Поставка инструмента |
Поставщик |
A2.1.2.1 Формирование приходного материального ордера. Подписание накладной на инструмент |
Кладовщик |
| A2.1.2.1 Формирование приходного материального ордера. Подписание накладной на инструмент |
Кладовщик |
В течение 20 мин. |
A2.1.1.9 Получение инструмента и сопроводительной документации. Проверка инструмента на соответствие требованиям |
Менеджер по инструменту |
|
Бухгалтер |
| A2.1.2.3 Регистрация приходного ордера |
Бухгалтер |
В течение одного часа. |
A2.1.2.1 Формирование приходного материального ордера. Подписание накладной на инструмент |
Кладовщик |
|
|
| A2.1.2.4 Прием инструмента на склад. Отметка о приеме в журнале учета движения инструмента |
Кладовщик |
Не более 20 мин. |
A2.1.2.1 Формирование приходного материального ордера. Подписание накладной на инструмент |
Кладовщик |
|
|
Таблица 1. Регламент прохождения документа «Гарантийный талон», сформированный в системе Business Studio
Ценность такого интегрального подхода состоит в том, что при изменении бизнес-процессов компании пропадает необходимость вносить изменения в два разных места — в модель бизнес-процессов и в описание документооборота так как вся необходимая информация хранится одной модели. Когда меняются бизнес-процессы, возможны следующие виды изменений, отражающихся на документообороте.
| № |
Изменения в бизнес-процессах |
Отражение в документообороте |
| 1 |
Изменен ответственный за выполнение функции. |
В маршруте движения документа необходимо изменить исполнителя. |
| 2 |
Изменена структура бизнес-процесса. |
Изменился маршрут прохождения документа. |
| 3 |
Документ перестал использоваться в компании. |
Исключение документа из документооборота. |
| 4 |
Появился новый бизнес-процесс, что повлекло за собой появление нового документа. |
Разработка и ввод в действие:
- Формы документа;
- Маршрута документа.
|
Таблица 2. Изменения в бизнес-процессах и их отражение в документообороте
Все произошедшие изменения необходимо отразить в регламентных документах компании и провести настройку СЭД. Компаниям, которые изначально пошли по пути создания модели бизнес-процессов, отреагировать на такие изменения значительно проще — достаточно актуализировать модель и заново сформировать отчет о документообороте и другие регламентные документы. В случае же, когда подсистема документооборота рассматривается отдельно, необходимо спроектировать новые маршруты движения документов вручную, что обычно приводит к дополнительным затратам времени и непредсказуемому качеству результата.
Недостатками этого подхода являются более высокая трудоемкость описания, так как требуется описать все функции бизнес-процесса, а не только функции, связанные с обработкой документа, и возможность применения в условиях достаточно зрелой организации, в которой существуют устоявшиеся бизнес-процессы. Преимуществом же является получение одной связанной модели системы управления компанией, включающей бизнес-процессы, организационную структуру, документы и используемые информационные системы. Такая модель, разработанная в Business Studio, позволит более эффективно осуществить выбор и настройку СЭД, а на этапе внедрения автоматически сформировать и передать пользователям регламенты работы в информационной системе. Также полученная модель поможет ИТ-службе хорошо изучить работу своей компании, а значит и общаться с руководителями и сотрудниками других подразделений на одном языке.
Компаниям, задумывающимся о внедрении систем электронного документооборота и стремящимся формализовать работу с документами, можно порекомендовать изначально ставить задачу более широко — полностью формализовать свою деятельность, а не только документооборот. Конечно, на это потребуется больше времени, но и эффекта от такого подхода будет значительно больше: ИТ-специалисты получат описание документооборота компании для настройки СЭД, топ-менеджеры — формализованную систему управления, а сотрудники компании — актуальные регламентные документы.
Опубликовано по материалам:
Журнал «BYTE / Россия», № 6 2006
Июнь 2006 г.
Рекомендуемые материалы по тематике