Роман Исаев
Эксперт по организационному развитию, процессному управлению, информационным технологиям в бизнесе
Партнёр ГК «Современные технологии управления»
Руководитель проектов, бизнес-тренер, сертифицированный специалист Business Studio
Автор 15 книг и 80 публикаций в научно-практических журналах
Автор и разработчик моделей и модулей для системы Business Studio, которые на протяжении многих лет активно используются в ведущих российских и международных организациях
Аннотация
Данная статья посвящена комплексной бизнес-модели коммерческого банка.
В статье рассмотрены основные понятия бизнес-моделирования, способы и программные продукты по разработке бизнес-моделей.
Автором предложена и детально описана собственная разработка — Комплексная типовая бизнес-модель коммерческого банка. Она содержит успешные практики и решения, модели, документы, регламенты по основным областям менеджмента и бизнес-инжиниринга в банке: стратегия и BSC, бизнес-процессы, организационная структура и персонал, методология и банковские продукты, качество и ISO 9000, регламентация и документооборот, системная архитектура, многое другое. Применение данной комплексной типовой бизнес-модели в банке может значительно сократить временные и финансовые затраты на реализацию проектов организационного развития и решения актуальных банковских задач (реализация стратегии, разработка продуктов, открытие новых филиалов и др.), а также повысить их эффективность.
В статье приводится большое количество примеров банковских бизнес-моделей.
Бизнес-моделирование, основные понятия и определения
Бизнес-моделирование представляет собой процесс разработки различных бизнес-моделей предприятия (стратегия, процессы, оргструктура, ресурсы и т. п.) с целью формализации и оптимизации деятельности предприятия. Сразу напрашивается определение, что такое бизнес-модель.
Бизнес-модель — это формализованное описание (графическое, табличное, в некоторых случаях текстовое, либо в нотации специализированного программного продукта) определенного аспекта или сферы деятельности предприятия. Например, модели стратегических целей и показателей, стратегические карты, модели бизнес-процессов, модели оргструктуры, модели библиотек документов и т. п.
Исходя из определения бизнес-модели, существует 4 основных способа разработки бизнес-моделей. Перечислим их в порядке убывания уровня эффективности построения и использования бизнес-моделей.
- В нотации (правилах) специализированного программного продукта: комбинация графики, таблиц и текста;
- Графический: дерево, блок-схема, технологическая карта и т. п.;
- Табличный;
- Текстовый.
Один из самых распространенных способов построения бизнес-моделей — это дерево (или иерархический список), которое позволяет перечислить все элементы бизнес-модели, показать связи (подчинение, включение и т. п.) между ними и параметры каждого элемента.
Таблица также является распространенным способом построения бизнес-моделей, который позволяет перечислить все элементы бизнес-модели (по строкам) и дать им подробные характеристики (по столбцам). Самый известный пример — это матрица (таблица) распределения ответственности.
Наименее эффективным способом построения бизнес-моделей является текстовое описание. В тексте очень проблематично формализовать сложные бизнес-модели, отследить взаимосвязи между их элементами.
Самый оптимальный вариант — это комбинация 3-х способов разработки бизнес-моделей (графика, таблица, текст), который и реализован во всех профессиональных продуктах бизнес-моделирования.
Если совокупность бизнес-моделей охватывает большинство основных сфер деятельности и систем управления в банке, то такая совокупность называется Комплексной бизнес-моделью банка.
Комплексная бизнес-модель банка, которая содержит типовые успешные практики и решения, типовые модели, документы, регламенты по основным областям менеджмента и бизнес-инжиниринга в банке, называется Комплексной типовой бизнес-моделью банка.
Роль, значение и применение комплексной бизнес-модели коммерческого банка
Бизнес-моделирование в том или ином виде проводится во всех коммерческих банках, разница заключается лишь в уровне развития и глубине данной деятельности.
Тем не менее, банки по мере своего роста осознают необходимость формализации своей деятельности и как следствие — построение комплексной бизнес-модели.
Итак, перечислим выгоды и преимущества, которые получает банк при построении комплексной бизнес-модели.
- Комплексная бизнес-модель имеет большое значение при слиянии и поглощении банков. Как правило, у разных банков разные организационные структуры, разные бизнес-процессы, стратегии и другие элементы управления. При слиянии и поглощении банков возникает необходимость стыкования этих разных элементов, их реорганизации. И если элементы не формализованы в виде бизнес-моделей, то выполнение данной деятельности становится довольно проблематичным;
- Комплексная бизнес-модель имеет большое значение при тиражировании бизнеса банка на филиалы. Как правило, в современных успешных банках создается комплексная бизнес-модель типового филиала, включающая бизнес-процессы филиала, его оргструктуру, структуру информационных систем и операционных ресурсов, схемы взаимодействия филиала и головного офиса. Таким образом, комплексная бизнес-модель облегчает и ускоряет процесс открытия новых филиалов, повышает стабильность и качество их функционирования;
- Комплексная бизнес-модель особенно эффективна, как инструмент наведения порядка в банке и развития, повышения прозрачности деятельности и управляемости банка. Благодаря комплексной бизнес-модели можно быстро и качественно выполнять различные задачи по развитию банка: эффективная автоматизация, правильный подбор и мотивация персонала, разработка и запуск новых продуктов и услуг и многое другое;
- Комплексная бизнес-модель — это весомый шаг к построению и сертификации системы менеджмента качества банка по стандартам серии ISO 9000, повышению имиджа и рыночной стоимости банка;
- Комплексная бизнес-модель — один из ключевых факторов успеха в реализации стратегии банка, так как она связывает стратегию со всеми элементами и системами управления в банке (бизнес-процессы, персонал, проекты, ИТ и т. д.);
- Комплексная бизнес-модель благодаря наличию готовых актуальных бизнес-моделей, регламентов, правил позволяет высвободить время руководителей от выполнения рутинных функций, принимать своевременные и правильные управленческие решения.
Использование комплексной типовой бизнес-модели банка
Как было отмечено ранее, построение комплексной бизнес-модели важно и выгодно для банка. Но если каждый банк будет с нуля строить комплексную бизнес-модель, то это будет не совсем целесообразно. Каждый банк уникален в своем роде и у каждого есть свои отличия и конкурентные преимущества, но у всех коммерческих банков можно выделить общие элементы в управлении и функционировании, которые по сути схожи для всех банков.
Во-первых, это диктуется едиными требованиями и нормативными документами Банка России. Во-вторых, во всей банковской отрасли и банковском деле есть единые общепринятые стандарты, принципы работы и успешные практические решения.
Таким образом, можно говорить о необходимости использования комплексной типовой бизнес-модели коммерческого банка.
Разработкой и постоянной актуализацией данной бизнес-модели автор занимается с 2005 года с использованием профессионального программного продукта бизнес-моделирования «Business Studio».
Комплексная типовая бизнес-модель коммерческого банка (далее Бизнес-модель банка) является эффективным инструментом и информационно-методическим пособием по формализации и совершенствованию деятельности банка. Она применима, как для банков, которые начинают с нуля описание бизнес-процессов и формализацию деятельности, так и для банков, которые продолжают актуализировать и совершенствовать уже описанные бизнес-процессы и другие элементы банковской деятельности.
Бизнес-модель банка содержит успешные практики и решения, модели, документы, регламенты по основным областям менеджмента и бизнес-инжиниринга в банке: управление стратегией развития бизнеса и BSC, бизнес-процессы, организационная структура и персонал, методология и банковские продукты, качество и ISO 9000, регламентация и документооборот, системная архитектура, многое другое.
В основе Бизнес-модели банка лежит опыт автора и специалистов в банковской сфере по успешному выполнению консалтинговых проектов в течение многих лет в банках различного масштаба и профиля деятельности.
Бизнес-модель банка регулярно пополняется новыми элементами и совершенствуется в соответствии с появлением новых решений и практик, изменением банковского законодательства, особенностей банковского рынка.
Использование Комплексной типовой бизнес-модели позволяет банку:
- Значительно сократить временные и финансовые затраты на реализацию проекта формализации и оптимизации деятельности банка и других проектов организационного развития;
- Быстро и качественно проектировать новые продукты/услуги и бизнес-процессы;
- Внедрить в деятельность банка успешные практики из банковской отрасли;
- Повысить качество банковского сервиса и внутренней деятельности;
- Повысить оперативность и качество принимаемых управленческих решений.
Структура и детальное описание элементов Бизнес-модели банка
Бизнес-модель банка включает 4 группы бизнес-моделей в соответствии с основными системами управления в банке: стратегическое управление, управление бизнес-процессами, управление персоналом и оргструктурой, управление качеством. В каждой группе находятся различные бизнес-модели по конкретным аспектам, соответствующим группе — системе управления (см. Рис. 1). 5-я группа «Объекты деятельности и ресурсы» является составной из различных вспомогательных бизнес-моделей.

Рис. 1. Структура комплексной типовой бизнес-модели банка
Приведем детальное описание и состав каждой из пяти групп бизнес-моделей.
1. Стратегическое управление
Бизнес-модели данной группы формализуют элементы стратегического управления банка.
Примеры всех бизнес-моделей данной группы и правила их построения можно найти в соответствующих методиках и учебных материалах.
Основные элементы бизнес-моделей управления стратегией бизнеса:
- Стратегия;
- Бизнес-направление;
- Стратегическая цель;
- Показатель.
1.1. Модель стратегий
Данная бизнес-модель описывает основные стратегии банка и их характеристики. Выделяют различные виды стратегий: продуктовые, клиентские, функциональные, финансовые и т. д.
1.2. Модель бизнес-направлений
Бизнес-направление — это стратегическое направление деятельности банка, которое выделено в соответствии типами клиентов, продуктов или рынков и приносит значительную прибыль.
Пример бизнес-направлений, выделенных по типам Клиентов / Рынков — см. на Рис. 2.

Рис. 2. Бизнес-направления банка (верхний уровень)
Бизнес-направления банка далее детализируются на продукты и услуги, что в результате дает модель продуктов и услуг банка (см. Рис. 3).
Бизнес-модель Банка [1] включает расширенную модель бизнес-направлений, а также продуктов и услуг крупного универсального банка, который реализует все основные банковские продукты и услуги.

Рис. 3. Модель (дерево) продуктов и услуг банка
1.3. Модель стратегических целей
Данная бизнес-модель описывает структуру и характеристики стратегических целей банка.
Цель — это желаемое будущее состояние банка, которое может быть достигнуто при выполнении выделенного состава бизнес-процессов и проектов с учетом критических факторов успеха.
Стратегические цели рекомендуется группировать, например по перспективам системы сбалансированных показателей (BSC): Финансы, Клиенты, Процессы, Персонал, Развитие.
Если стратегические цели разрабатываются для всех уровней управления банка (бизнес-направление, департамент, отдел, должность), то они декомпозируются на каждом уровне и впоследствии опускаются до отделов и должностей. Результатом такого иерархического структурирования и декомпозиции является построение дерева целей банка.
Бизнес-модель Банка [1] уже включает расширенное дерево стратегических целей, которые наиболее актуальны в различных коммерческих банках. Данное дерево декомпозировано до уровня бизнес-направлений. К каждой цели в параметрах привязаны Показатели и Проекты.
Пример модели стратегических целей представлен на Рис. 4.

Рис. 4. Стратегические цели банка (фрагмент)
1.4. Модель показателей KPI
Данная бизнес-модель описывает структуру и характеристики показателей (KPI).
Показатели могут разрабатываться, как в рамках системы сбалансированных показателей (BSC) — см. Рис. 5, так и в рамках других задач. Например, для оценки результативности отдельных бизнес-процессов (операционные показатели), для оценки достижения отдельных стратегических целей.
Бизнес-модель Банка [1] включает модель показателей KPI, которые разработаны и привязаны для всех стратегических целей.

Рис. 5. Показатели KPI банка (фрагмент)
1.5. Модель проектов / стратегических инициатив
Модель проектов предназначена для систематизации управления проектами в банке. Проект — это деятельность, выполняемая однократно и ограниченная во времени (в отличии от бизнес-процесса) и направленная на достижение определенного результата.
Проекты могут способствовать достижению стратегических целей банка — в таких случаях между ними устанавливается и отслеживается связь (проекция).
Все проекты рекомендуется группировать по перспективам BSC в соответствии с целями, либо по другим критериям. Для каждого проекта могут задаваться различные параметры: владелец, ресурсы, сроки, ключевые этапы, контрольные точки и т. д.
Бизнес-модель Банка [1] включает перечень банковских проектов для достижения ключевых стратегических целей.
1.6. Стратегическая / счетная карта BSC
Стратегическая карта предназначена для визуализации стратегических целей и причинно-следственные связей между ними, а также другой необходимой информации.
В соответствии с уровнями стратегических целей выделяют разные уровни стратегических карт. Стратегическую карту верхнего уровня принято называть Корпоративной.
Бизнес-модель Банка [1] включает.
- Стратегическая карта Банка (Корпоративная);
- Стратегическая карта (Private Banking Банка);
- Стратегическая карта (Корпоративный бизнес Банка);
- Стратегическая карта (Розничный бизнес Банка).
Счетные карты показывают перечень целей и их основных атрибутов: показатели, владелец, проекты, единицы измерения и т. д. В счетные карты также могут заноситься планируемые и фактические значения показателей для отслеживания достижения целей и принятия оперативных корректирующих воздействий.
Если нет необходимости строить единую счетную карту для всех стратегических целей, можно построить отдельную счетную карту для одной или нескольких целей в виде модели окружения цели (см. Рис. 6).

Рис. 6. Модель окружения стратегической цели банка (счетная карта)
2. Управление бизнес-процессами
Бизнес-модели данной группы формализуют бизнес-процессы банка, все, что в них циркулирует (документы, материальные потоки и т. д.) и все, что с ними связано (структурные звенья, показатели и т. д.). Бизнес-процесс — это совокупность взаимосвязанных и взаимодействующих видов деятельности (подпроцессов), преобразующих входы в выходы, представляющие ценность для потребителя.
Примеры всех бизнес-моделей данной группы и правила их построения можно найти в материале [2].
Формализация бизнес-процессов выполняется в двух видах:
- Вертикальное описание бизнес-процессов, или просто выделение всех бизнес-процессов банка в виде иерархического списка (дерева);
- Горизонтальное описание бизнес-процессов, или детальное описание бизнес-процессов, указание взаимосвязей (бизнес-логики) между бизнес-процессами из дерева процессов.
Основные элементы бизнес-моделей данной группы:
- Процесс / функция;
- Событие;
- Связь (стрелка);
- Операторы (условие, И, ИЛИ, исключающее ИЛИ);
- Потоки (входы-выходы);
- Ссылки (внешние, междиаграммные);
- Операционные ресурсы.
2.1. Модель (дерево) бизнес-процессов
Бизнес-модель Банка [1] включает дерево всех бизнес-процессов банка до уровня функций (см. Рис. 7), выполняемых сотрудниками, схемы бизнес-процессов верхнего и среднего уровня в нотации IDEF0, нижнего уровня — в нотации Cross Functional Flowchart.
В Бизнес-модели Банка приняты следующие уровни бизнес-процессов.

Рис. 7. Дерево бизнес-процессов банка (фрагмент)
2.2. Матрица (сеть) бизнес-процессов
Данная бизнес-модель представляет собой графический / табличный аналог дерева бизнес-процессов с указанием общих связей между процессами.
2.3. Модель окружения бизнес-процесса
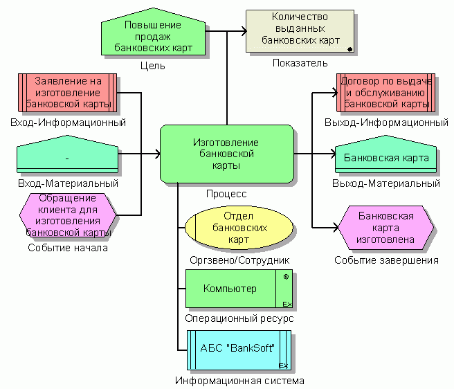
Модель окружения бизнес-процесса создается перед его детальным описанием, для того чтобы показать границы процесса (входы-выходы, события начала-завершения) и атрибуты процесса (автоматизирующие его информационные системы, показатели, владелец, исполнители и многое другое). Пример модели окружения бизнес-процесса «Изготовление
банковской карты» показан на Рис. 8.

Рис. 8. Модель окружения бизнес-процесса «Изготовление банковской карты»
2.4. Модель бизнес-процесса (технологическая карта)
Модель бизнес-процесса представляет собой детальное описание бизнес-процесса, описание его бизнес-логики. Модель может быть выполнена в различных нотациях, которые рекомендуется использовать на разных уровнях дерева бизнес-процессов.
- На верхних и средних уровнях:, ARIS VAD, IDEF0, DFD;
- На нижних уровнях: ARIS eEPC, IDEF3, DFD, Cross Functional Flowchart.
Бизнес-модель Банка [1] включает детальные описания следующих бизнес-процессов в нотации Cross Functional Flowchart (Технологические карты).
Группа основных бизнес-процессов «Обслуживание физических лиц».
- Кредит наличными;
- Ипотечное кредитование;
- Банковские карты ФЛ.
Группа основных бизнес-процессов «Обслуживание юридических лиц».
- Банковские счета ЮЛ;
- Валютный контроль и валютные операции;
- Депозиты;
- Кредитование ЮЛ;
- Банковские карты ЮЛ и зарплатные проекты;
- Индивидуальные банковские ячейки (сейфы);
- Инкассация;
- Дистанционное банковское обслуживание (ДБО) ЮЛ.
Обеспечивающие и управляющие бизнес-процессы
- Управление ПОД / ФТ (финансовый мониторинг);
- Управление персоналом;
- Управление филиальной сетью банка.
Обязательные процедуры СМК (ISO 9000)
- Управление документацией;
- Управление записями;
- Внутренние аудиты;
- Управление несоответствующей продукцией;
- Корректирующие действия;
- Предупреждающие действия.
3. Управление персоналом и оргструктурой
Бизнес-модели данной группы формализуют организационную структуру банка, бизнес-процессы управления персоналом, правила подчинения подразделений и должностей, делегирование полномочий, распределение ответственности и функций структурных звеньев в бизнес-процессах, компетенции и характеристики структурных звеньев.
Основные элементы бизнес-моделей данной группы:
- Подразделение;
- Должность;
- Бизнес-роль.
Примеры всех бизнес-моделей данной группы и правила их построения можно найти в соответствующих методиках и учебных материалах, например в [5].
3.1. Модель организационной структуры
Одна из важнейших бизнес-моделей — организационная структура банка — наиболее легко поддается моделированию, так как она в большинстве случаев четко определена в банке в виде штатного расписания и нормативных документов службы персонала.
Модель строится иерархически, от верхнего уровня к нижнему: топ-менеджмент, блоки (при наличии), департаменты, управления, отделы, должности.
Существуют различные виды организационные структур: процессные, функциональные, линейные, матричные и др. Каждая из них имеет свои преимущества и недостатки.
При построении модели организационной структуры банка (см. Рис. 9) возможны два способа расположения руководителя подразделения относительно возглавляемого подразделения в организационной иерархии:
- Руководитель находится выше возглавляемого подразделения на один уровень по иерархии;
- Руководитель находится на один уровень вниз по иерархии относительно возглавляемого подразделения. Данный способ является более предпочтительным.

Рис. 9. Организационная структура банка (фрагмент)
Бизнес-модель Банка [1] включает организационную структуру банка до уровня должностей, подразделения, отделы и должности, имеющиеся в крупном универсальном коммерческом банке, предоставляющем основные банковские продукты и услуги. По каждой структурной единице сформированы организационные диаграммы.
3.2. Модель территориальной структуры
Модель территориальной структуры имеет большое значение для банков с крупной филиальной сетью. Данная бизнес-модель строится по аналогии с организационной структурой и включает следующие элементы: представительство, филиал, дополнительный офис, операционная касса вне кассового узла (ОКвКУ) и др. Позволяет визуализировать структуру и подчинение всех территориальных подразделений банка. При необходимости данная бизнес-модель проецируется на бизнес-процессы и другие элементы управления территориальных подразделений.
3.3. Модель бизнес-ролей
Бизнес-роли предназначены для случаев, когда организационной структуры не достаточно для решения задач бизнес-моделирования. Примеры таких случаев:
- Когда нельзя поставить для функции в соответствие одну конкретную должность в качестве исполнителя. Например, уполномоченный оформлять КОП (карточка образцов подписей), ответственный за проверку клиента, любой сотрудник банка и т. п.;
- Когда несколько структурных звеньев выполняют общие функции. Например, кредитный комитет, собрание по качеству и т. п.
Данная бизнес-модель строится в виде дерева, либо простого списка. В параметрах каждой бизнес-роли указываются структурные единицы из оргструктуры, которые входят в бизнес-роль.
Бизнес-модель Банка [1] включает список типовых бизнес-ролей и комитетов банка.
3.4. Матрица распределения ответственности
Данная бизнес-модель (см. Рис. 10) представляет собой таблицу, где по строкам указаны бизнес-процессы, по столбцам структурные звенья, а на пересечении строк и столбцов стоят условные обозначения: О — ответственный (владелец), И — исполнитель. Могут быть и другие обозначения.
Матрица распределения ответственности имеет большое значение при анализе организационной структуры и бизнес-процессов банка, а также при формировании регламентирующей документации.

Рис. 10. Матрица распределения ответственности (упрощенный пример)
Бизнес-модель Банка [1] включает распределение владельцев для всех бизнес-процессов верхнего уровня и распределение исполнителей для всех бизнес-процессов, имеющих детальное описание.
3.5. Модель компетенций и полномочий
Совокупность бизнес-моделей, которые задают описание знаний, прав и полномочий, требований и другой информации, которая в дальнейшем привязывается к должностям и процессам. Обычно в банке строятся следующие бизнес-модели:
- Карты знаний (Knowledge map). Они содержат такие элементы, как: проводить финансово-экономический анализ клиента, администрировать АБС, знать английский язык, знать положения Банка России № 28-И, № 54-П, и т. п.;
- Карты полномочий (Authority map). Они содержат такие элементы, как: подписывать договора, открывать расчетные счета, вести переговоры с VIP-Клиентами и т. п.
4. Управление качеством
Бизнес-модели данной группы формализуют стандарты, требования, показатели, записи, результаты аудитов и другие материалы, которые используются при управлении качеством в банке.
Основные элементы бизнес-моделей данной группы:
- Стандарт / требование;
- Показатель качества;
- Фактор (проблема / отклонение / причина).
Примеры всех бизнес-моделей данной группы и правила их построения можно найти в соответствующих методиках и учебных материалах, например в [4].
4.1. Модель (дерево) стандартов и требований
Данная бизнес-модель содержит официальные тексты стандартов серии ISO 9000 и других необходимых стандартов, сгруппированные по разделам в виде иерархического списка. Для каждого Раздела / требования стандарта ISO 9001 следует назначить ответственного среди должностных лиц банка, проект или программу, способствующий выполнению требования, нормативные документы банка, в которых фиксируются результаты выполнения требований, другие необходимые атрибуты.
Бизнес-модель Банка [1] включает разделы и тексты стандарта ISO 9001 с привязкой к ответственным должностным лицам банка.
4.2. Модель показателей качества (для ISO 9000)
Показатели качества служат для привязки к бизнес-процессам и оценки их качества в рамках системы менеджмента качества.
4.3. Модель проблем / отклонений
Данная бизнес-модель выполняется в нотации «Cause and Effect diagram» (диаграмма причин-следствий). Она предназначена для выявления и анализа проблем / отклонений / причин и поиска путей решения в различных элементах управления и областях деятельности банка: бизнес-процессы, продукты и услуги, реализация стратегии и др.
Для выявления и анализа проблем / отклонений / причин выбирается один проблемный показатель, либо проблемный аспект деятельности банка. Затем определяются основные группы факторов, влияющих на данный показатель. Далее по каждой группе факторов определяются конкретные факторы.
5. Объекты деятельности и ресурсы
Бизнес-модели данной группы формализуют объекты деятельности и ресурсы, которые используются в других группах бизнес-моделей и при решении различных задач банка (организация документооборота, автоматизация, инвентаризация и т. д.).
Основные элементы бизнес-моделей данной группы:
- Документ (или информационный поток);
- Информационная система (программный продут, модуль);
- Материальный ресурс (или материальны поток);
- Операционный ресурс.
5.1. Модель библиотеки документов
Данная бизнес-модель позволяет систематизировать все документы банка (нормативные документы, формы документов, тарифы, информационные письма др.), организовать к ним единый доступ сотрудников банка с разграничением прав.
Привязка документов и информационно-материальных потоков к бизнес-процессам банка, имеющим детальное описание, позволяет организовать (построить маршруты документов) и автоматизировать документооборот в банке.
В дополнении к данной бизнес-модели строится модель статусов документов. Как известно, документ на протяжении своего существования в банке может иметь большое количество статусов. Примеры статусов документа: в разработке, на согласовании, утвержден, отменен, сдан в архив и т. д.
Данные статусы ставятся в соответствие документам библиотеки для повышения удобства их использования и избегания ошибок и недоразумений при работе.
Бизнес-модель Банка [1] включает документы и потоки, которые разделены по папкам в соответствии с деревом процессов и имеют следующую структуру (см. Рис. 11).
- Документы по бизнес-процессам (банковские формы). Формы банковских документов, циркулирующие во всех бизнес-процессах;
- Информационные и материальные потоки по всем бизнес-процессам;
- Документы методические. Методики, порядки, правила, используемые в бизнес-процессах;
- Документы по продуктам и услугам. Тарифы, программы, условия предоставления банковских продуктов;
- Положения и инструкции ЦБ. Список нормативных документов Банка России, регламентирующих выполнение бизнес-процессов;
- Документы СМК. Дерево документов, которые используются в обязательных процедурах СМК и СМК в целом.

Рис. 11. Модель библиотеки документов банка (фрагмент)
5.2. Модель информационных систем и баз данных
Данная бизнес-модель имеет большое значение для ИТ-департамента и разрабатывается в большинстве банков. Она позволяет структуризировать все информационные системы (программные продукты и приложения, операционные системы и др.) и базы данных, используемые в банке. Модель банковских информационных систем может детализироваться до модулей, ИТ-функций с привязкой экранных форм, ссылок на базы данных. Семейство данных бизнес-моделей (и связанных с ними) в некоторых банках называется системной архитектурой.
Модель банковских информационных систем служит и для проецирования ее на бизнес-процессы банка, с целью их автоматизации, разработки технических заданий.
Бизнес-модель Банка [1] включает дерево основных банковских информационных систем с детализацией до модулей и ИТ-функций (см. Рис. 12).

Рис. 12. Модель информационных систем банка (фрагмент)
5.3. Модель материальных ресурсов
Материальные ресурсы циркулируют в бизнес-процессах в виде входов-выходов, поэтому целесообразно их систематизировать в виде отдельной бизнес-модели. При помощи данной бизнес-модели можно иерархически упорядочить ресурсы, присвоить им различные параметры и классифицировать (например, по бизнес-процессам, по типам ресурсов и т. п.).
Бизнес-модель Банка [1] включает модель материальных ресурсов (потоков) по всем бизнес-процессам, имеющим детальное описание. Примеры материальных ресурсов (потоков): банковская карта, сумка инкассатора, банковская сейфовая ячейка, денежная наличность, кассета банкомата и т. д.
5.4. Модель операционных ресурсов
Данная бизнес-модель объединяет в себя семейство следующих моделей:
- Модель аппаратных ресурсов (компьютер, сервер, принтер и т. д.);
- Модель локальной вычислительной сети (ЛВС) и телекоммуникаций;
- Модель хозяйственных ресурсов;
- Модель транспортных ресурсов;
- Карты помещений банка (схемы расположения мебели, бытовых объектов и т. д.);
- Карты средств безопасности и технической защиты банка (количество, типы и расположение камер наблюдения, средств контроля доступа СКД и т. д.);
- Модель банковского оборудования;
- И многое другое.
Модель операционных ресурсов имеет большое значение при проведении функционально-стоимостного анализа (ФСА) бизнес-процессов. В данном случае на основе стоимости и количества используемых в бизнес-процессе ресурсов (например, бумага А4, компьютер, Интернет-трафик и др.) может рассчитываться стоимость всего бизнес-процесса. Для этого необходимо спроецировать операционные ресурсы на бизнес-процессы и задать им количественные и стоимостные характеристики.
Автоматизация разработки и внедрения Бизнес-модели банка
Для работы с бизнес-моделями предназначены специальные программные продукты класса «Бизнес-моделирование». Перечислим основные функции по работе с бизнес-моделями, которые автоматизируют данные программные продукты.
- Разработка бизнес-моделей с нуля;
- Актуализация существующих бизнес-моделей;
- Анализ и оптимизация бизнес-моделей;
- Интеграция (установление взаимосвязей) бизнес-моделей. Одна из важнейших функций, которая позволяет создать систему взаимосвязанных бизнес-моделей и автоматизированно синхронизировать их;
- Формирование регламентирующих документов по бизнес-моделям;
- Доведение бизнес-моделей и регламентирующих документов до сотрудников. Например, автоматизированная публикация бизнес-моделей в веб-сайте, либо создание Бизнес-Навигатора.
Во многих программных продуктах есть еще одна важная функция, которая относится к мета-уровню разработки бизнес-моделей, а именно функция разработки типов / шаблонов бизнес-моделей или конфигуратор бизнес-моделей. Данная функция полезна в случаях, когда необходимо:
- Создать новый тип бизнес-модели, которого нет в стандартной библиотеке бизнес-моделей;
- Изменить фигуры объектов или набор параметров объектов существующих бизнес-моделей;
- Изменить типы связей между объектами.
При разработке комплексной типовой бизнес-модели банка [1] автор использовал программный продукт «Business Studio». Данный программный продукт является оптимальным решением по составному критерию «Цена — Функциональность — Удобство использования». Задачи, решаемые «Business Studio», показаны на Рис. 13. Как видно из данного рисунка, данные задачи охватывают все основные области менеджмента и типы бизнес-моделей: стратегия, бизнес-процессы, организационная структура, качество, информационные системы. Более того, данные задачи соответствуют этапам построения системы менеджмента качества, а их результаты требованиям стандартов серии ISO 9000.
Подробное описание программного продукта «Business Studio» см. в [6].

Рис. 13. Задачи, решаемые ПП «Business Studio»
На рынке программных продуктов бизнес-моделирования также есть и другие решения, которые по некоторым критериям уступают «Business Studio». Среди них: «ARIS», «Бизнес-Инженер», «AllFusion Process Modeler», «IBM WebSphere Business Modeler», «QPR Collaborative Suite» и др.
Среди программных продуктов начального уровня для построения бизнес-моделей можно рекомендовать MS Visio и MS Word. Но как только сложность и количество бизнес-моделей становится значительным, необходимо использовать профессиональные продукты бизнес-моделирования.
Заключение
Итак, еще раз подчеркнем, что разработка и активное использование в банке комплексной бизнес-модели является одним из ключевых факторов успеха, который способствует развитию банка, повышению эффективности работы сотрудников, функционирования бизнес-процессов и реализации стратегических целей.
При разработке комплексной бизнес-модели рекомендуется использовать типовую Бизнес-модель банка [1], чтобы «не наступать на одни и те же грабли» и не повторять с нуля весь путь, который уже проделали многие банки, внедрившие у себя комплексную Бизнес-модель.
Источники информации
[1] Комплексная типовая бизнес-модель коммерческого банка
[2] Методика описания (структуризации) бизнес-процессов коммерческого Банка и ее практическое применение. — Журнал «Управление в кредитной организации», № 4/2008
[3] Методика построения эффективной системы регламентации Банка и ее практическое применение. — Журнал «Регламентация банковских операций», № 3/2008
[4] Методика построения системы менеджмента качества и ее практическое применение. — Журнал «Управление в кредитной организации», № 1 / 2009
[5] Исаев Р. А. Банковский менеджмент и бизнес-инжиниринг. — М.: ИНФРА-М, 2011. — 400 с. Ил
[6] Информация о программном продукте «Business Studio» на официальном сайте http://businessstudio.ru
Июнь 2009 г.
Рекомендуемые материалы по тематике