Мария Хонина
Бизнес-аналитик компании «Интеллект-Партнер»
Производить востребованный продукт, увеличивать прибыль, осознавать ценность и пользу своего бизнеса — цели, к которым ежедневно стремятся современные руководители. Достигаются такие цели кропотливым трудом, благодаря поиску и применению правильных инструментов и методов управления компанией. Классический и беспроигрышный способ создать технологию с нужным результатом на выходе — это описание и внедрение внутренних стандартов работы.
К сожалению, бывает так, что проект по описанию процессов воспринимается сотрудниками как трудоемкое бюрократическое дело, следствием чего становятся потеря интереса и отправление полученных результатов в долгий ящик.
Как руководителю не опустить руки, найти правильный подход, поддержать заинтересованность людей и довести до конца сложное, но очень полезное дело? Ответы и полезные мысли — в этой статье!

Запуск проекта по описанию процессов
Известно, что успех любого дела зависит от того, насколько качественно продумано его начало. Проект не должен рождаться за закрытыми дверями переговорной, очень важно донести его цели до сотрудников, обозначить их роли и важность получения установленных показателей, мотивировать и вдохновить. Рассмотрим несколько инструментов для интересного и яркого запуска проекта по совершенствованию бизнес-процессов.
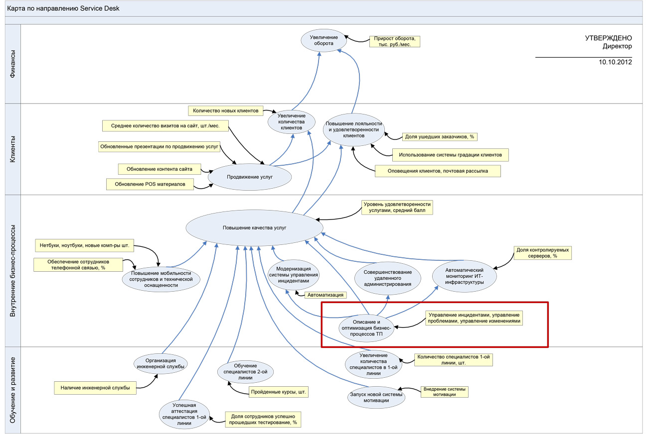
- Cтратегическая карта компании и выделенная на ней цель по описанию процессов. На карте все участники смогут четко увидеть влияние проекта по оптимизации на другие цели компании и, как правило, на увеличение прибыли. Создавать такую карту очень удобно в программе Business Studio: понятный интерфейс, возможность вести справочники, достаточно разнообразная графика и т. д. Эта программа позволит сделать карту красочной и наглядной и, что очень важно, вести архивы стратегических карт — ничего никогда не потеряется.
Пример стратегической карты целей из Business Studio

- Если вы выпускаете корпоративную газету или ведете корпоративный портал, обязательно напишите в этих источниках о новом проекте. Постарайтесь подойти к тексту оригинально и с душой: подберите интригующий заголовок, укажите участников, напишите об их значимости, перечислите преимущества, которые получат сотрудники и компания в целом. Кстати, если у вас нет ни газеты, ни сайта, подойдет корпоративная e-mail-рассылка;
- Подготовьте небольшую презентацию нового проекта. Достаточно 30–40 минут на показ слайдов с описанием проекта и вопросы сотрудников. Закончить презентацию можно небольшим фуршетом с чаем и снеками — это создаст дружественную атмосферу и оставит приятный след от совещания.
Погружаясь в консервативный деловой мир, мы часто забываем о том, что на качество работы достаточно серьезно влияют эмоциональный настрой и вдохновение сотрудников. Поставьте себя на место людей, которые впервые слышат о нововведении, и подумайте, что могло бы вас мотивировать на работу. Вспомните, как ярко и креативно запускают свои рекламные акции и премьеры российские и зарубежные компании и попробуйте использовать эти идеи для внутреннего промоушена вашего проекта. Главное — не перегнуть палку и гармонично сочетать серьезность дела и креативный подход!
Описание и внедрение бизнес-процессов
Наверное, первая ассоциация человека, услышавшего слово «стандарт», — это тяжелый многостраничный бумажный документ без картинок, который сложно читать и воспринимать. Более того, он диктует правила и лишает сотрудника инициативы. Но, к счастью, подходы к управлению развиваются, и мы все чаще видим красочные, легкие и порой остроумные инструкции, которые выполняются людьми без скуки, тяжелого осадка и безысходности. Рассмотрим несколько примеров нескучного описания бизнес-процессов и регламентов.
- Замена текстового документа схемой. Как показывает практика, люди быстрее и легче воспринимают графическое изображение последовательности действий, чем длинный монотонный текст. Существует достаточный выбор нотаций, в которых вы можете рисовать схемы и даже придумывать свои методы описания — все зависит от формата вашей компании, людей и фантазии. В программе Business Studio можно рисовать бизнес-процессы в пяти самых популярных нотациях — это очень удобно, так как описывать процессы приходится для различных целей и разных типов сотрудников. Помимо этого, Business Studio позволяет вести иерархический справочник процессов, организационных единиц и архивы схем.
Пример схем бизнес-процессов из Business Studio

- Запоминающийся текстовый регламент процесса или инструкция. Если вы хотите, чтобы люди вникли в содержание и все поняли, лучше всего написать такой документ живым и доступным языком. Старайтесь отходить от витиеватых и сложных фраз, проверяйте каждый абзац и оставляйте суть, используйте картинки — многие люди мыслят образами, и, чтобы понять, им нужно увидеть.

Пример регламента «Заказ канцелярских товаров»

- Запись небольших видеороликов — тоже современный и очень эффективный метод обучения сотрудников. Можно сделать юмористический ролик с участием коллег и тем самым поднять настроение людям, расположить их к продуктивной работе;
- Не забывайте следить за ходом выполнения проекта. Распечатайте его план на листе большого формата, разместите на видном месте и отмечайте цветными стикерами выполненные и критические работы. Плакат не позволит сотрудникам забыть о проекте, ведь каждый раз, проходя мимо, они смогут наблюдать динамику его развития.
Пример графика проекта в программе Oracle Primavera

После того как стандарты готовы и утверждены, наступает, наверное, самый сложный этап — внедрение новых правил работы. Здесь нужно делать уклон на адресное и личное общение с сотрудниками. В дополнение к методам запуска проекта можно использовать следующие варианты.
- Проведите корпоративное обучение, желательно в небольших группах. Выделите для мероприятия максимально возможное количество времени, объясните суть нововведений, ответьте на все вопросы, вышлите отчет об итогах обучения и планируемых улучшениях;
- Используйте корпоративные ресурсы для публикации документов — здесь вы будете размещать разработанные документы, сотрудники смогут оставлять комментарии к регламентам, общаться между собой, а руководители станут контролировать показатели выполнения бизнес-процессов, применяя яркие и наглядные индикаторные линейки.
Пример использования портала Business Studio

- Организуйте «Банк идей», в котором любой сотрудник может оставить свое предложение по улучшению процессов, назначьте вознаграждение за принятые идеи. Этот инструмент позволит вовлечь сотрудников в процесс улучшения и даст им возможность вложить свою лепту в развитие компании.
Пример оформления «Банка идей» на внутреннем портале

- Устройте в отделах небольшие соревнования на предмет достижения показателей процессов, придумайте забавные номинации и, конечно, бонусы — это могут быть не только деньги, но и, к примеру, билеты на концерт или другое интересное мероприятие. Состязание и интересный приз мотивируют людей на оптимальное выполнение процесса, которое вы хорошо продумали и прописали в инструкциях;
- Периодически получайте обратную связь от сотрудников относительно того, как осуществляются процессы, есть ли проблемы или несоответствия, необходимы ли дополнительные ресурсы для более качественного выполнения работы. Для опроса можно использовать почту или корпоративный портал, но иногда лучше переговорить с сотрудниками с глазу на глаз, если есть такая возможность. Личное общение позволяет лучше узнать коллег и почувствовать, в правильном ли направлении вы двигаетесь и находитесь ли на одной волне;
- Обязательно на корпоративном мероприятии озвучьте итоги проекта и поблагодарите участников. Не давайте сотрудникам забыть о проделанной работе: когда вы искренне оцените итоги и сделаете акцент на командный труд, люди почувствуют значимость результата и проникнутся уважением к общему делу.
Нововведения, даже если они правильные и полезные, не всегда воспринимаются людьми позитивно. Новое и неизвестное может отталкивать и пугать, вызывать иронию, поэтому постарайтесь дать сотрудникам как можно больше информации, будьте честны с ними: укажите не только на преимущества, но и на трудности, которые их могут ожидать, будьте в команде, а не вне ее. Необходимо иметь терпение и интуицию, которая подскажет, на каком этапе нужно проявить жесткость и требовательность, а когда необходимы толерантность и партнерское отношение.
Роль бизнес-аналитика в проекте: профессиональные и личностные качества
Чаще всего бизнес-аналитик или менеджер по качеству помогает руководителю заниматься проектом внутреннего развития. Роль этого человека очень важна, так как он много общается с сотрудниками при описании процессов, готовит документы и отвечает за внедрение стандартов. В самом лучшем случае бизнес-аналитик сочетает в себе системность, холодную голову и творческое мышление вкупе с умением чувствовать людей, ладить с ними и выстраивать отношения. Конечно, в реальной жизни идеальных людей не бывает, но все же выделим моменты, на которые желательно обращать внимание при выборе специалиста.
- Системность и аккуратность — для детального планирования проекта и создания понятных, читабельных документов. Умение выполнять рутинную работу. Описание процессов — достаточно кропотливый труд. Важно, чтобы специалист мог доводить дело до конца, дописывать документы, регулярно их обновлять и вести справочники;
- Готовность изучать программные продукты и новые технологии. В современном мире автоматизация значительно облегчает нашу жизнь, особенно это ценно при стандартизации процессов. Business Studio предлагает много доступных обучающих материалов по своему продукту и нотациям описания процессов, поэтому вашему бизнес-аналитику при желании будет достаточно легко понять основы работы;
- Творческий потенциал. Обратите внимание на схемы и документы, которые ранее готовил специалист. Есть ли в них то, что вас зацепило и привлекло внимание? В наше время люди избалованы яркими красками, простотой и доступностью материалов, поэтому мотивировать сотрудников на чтение смогут только неординарные и интересные документы;
- Умение общаться, искра и обаяние. Наверное, это одно из главных качеств, которому, к сожалению, нельзя обучить. Бизнес-аналитику приходится ежедневно взаимодействовать с людьми, задавать вопросы и отвечать на них, доносить требования руководства, получать обратную связь. Если это будет делать приятный человек, который умеет располагать к себе собеседника и чувствовать его, тогда документы будут созданы не для эфемерных людей, а адресно, исключительно для ваших сотрудников;
- Искренний интерес к своей профессии. Настоящая увлеченность своим делом вызывает уважение окружающих и невольно заставляет их обратить внимание на разработанные материалы.
В заключение хочется сказать о том, что залогом успеха проекта по описанию процессов является постоянное информирование сотрудников о промежуточных результатах, ненавязчивые и позитивные напоминания о проекте, пошаговое, плавное внедрение нововведений, общение и направление сильных качеств ваших разных и уникальных сотрудников в нужное русло. Если вы поверите в свою идею и убедите других откликнуться на нее, успех не заставит себя долго ждать! И в качестве бонуса вы получите креативную, гибкую и готовую ко всему новому команду!
Создавайте стандарты, которые хочется выполнять!
Опубликовано по материалам:
Журнал «Профессия — директор», июль 2014
Июль 2014 г.
Рекомендуемые материалы по тематике