Андрей Недолужко
Управляющий партнёр компании Experts2biz
Эксперт по проектированию архитектуры бизнес и ИТ-систем
Консультант по бизнес-процессам девелопмента и управления недвижимостью
Зависимость бизнеса от информационных технологий похлеще наркотической: вытащи из компании функцию IT — и наблюдай, как от привычной структуры бизнес-процессов остаются одни руины. Именно поэтому компании необходима понятная IT-стратегия. Она облегчит жизнь и боссу, и сотрудникам. О том, как формулируется такой документ, рассказывает Андрей Недолужко.
В последние годы все больше компаний понимает важность стратегического управления, и нередко перед руководителем IT-отдела ставится задача разработать IT-стратегию компании. С другой стороны, мне как консультанту по управлению в своей практике постоянно приходится сталкиваться с компаниями, где развитие информационных технологий напоминает брожение в темноте без фонаря, что приводит к постоянному натыканию на стены и набиванию шишек. Например, приобретается какой-нибудь продукт по автоматизации бизнес-процессов, который хорошо разрекламирован на рынке или стоит относительно дешево. Покупают его в надежде, что он поможет решить целый ряд управленческих проблем, а на самом деле потом оказывается, что компании нужна совсем другая система. В конечном итоге тратится много средств, времени, а также нервов персонала. А результата нет.
Как правило, основной причиной проблем становится именно отсутствие четко сформулированной IT-стратегии компании и ее увязки с целями бизнеса и смежными областями знаний, такими как бизнес-анализ и бизнес-моделирование. Они — связующие звенья между бизнесом и IT. На этом факте необходимо акцентировать внимание, так как грамотная IT-стратегия вытекает из четкого представления практических задач управления. В этой статье приводится пример IT-стратегии компании с некоторыми комментариями. Этот пример может служить образцом для формализации IT-стратегии любой компании и выработки взаимопонимания между IT-менеджерами и руководителями компании (знаем, куда идем, чего хотим, что в какой последовательности делаем, как делаем, какие ресурсы нам нужны, то есть знаем все необходимое для получения наибольшего эффекта от использования IT при минимуме затрат).
Основные элементы стратегии таковы: миссия, видение, стратегическая возможность, стратегическая цель и т. д. Но речь идет не о разработке стратегии организации в целом, а лишь об одном из ее элементов — стратегии в области IT, которая, однако, несомненно, должна быть связана с общей стратегией.
Основная цель IT-департамента
Современные методы и подходы в управлении IT любой крупной компании рассматривают IT-департамент как полноценное бизнес-подразделение, участвующее как в повседневной оперативной деятельности, так и в достижении стратегических целей бизнеса. Этого требует один только факт, что мы живем уже не в индустриальную эпоху, а в эпоху информационную. Подобный вывод позволяет сформулировать основную цель IT-департамента:
Увеличение прибыли и капитализации компании посредством внедрения и применения современных информационных технологий и стандартов в области управления IT.
Эта формулировка показывает всем заинтересованным сторонам, то есть владельцам, топ-менеджменту, всему персоналу компании, который использует информационные технологии, и непосредственно IT-департаменту, в каком направлении должны развиваться информационные технологии, чтобы принести наибольшую пользу компании. Постановка такой цели — определяющая для разработки IT-стратегии, которая станет неотъемлемой частью общей бизнес-стратегии.
Видение
Следующий шаг — определение видения, то есть того, каким должен стать IT-департамент, чтобы достижение основной цели стало реальностью. Видение — это точка, в которой руководитель IT-департамента стремится концентрировать внимание и энергию персонала IT-департамента, чтобы развиваться в правильном направлении. Его можно сформулировать в виде одного емкого определения:
IT-департамент — надежный поставщик качественных, современных IT-сервисов, способствующих решению оперативных и стратегических задач других подразделений компании и бизнеса в целом.
Таким образом, будущая организация работы IT-департамента заключается не только в обеспечении надежного и бесперебойного функционирования всех элементов IT-инфраструктуры компании, а также в реализации IT-проектов, которые должны привести к победе в конкурентной борьбе, выйти на новые рынки или усовершенствовать сервис для клиентов компании.
Дерево целей в области IT
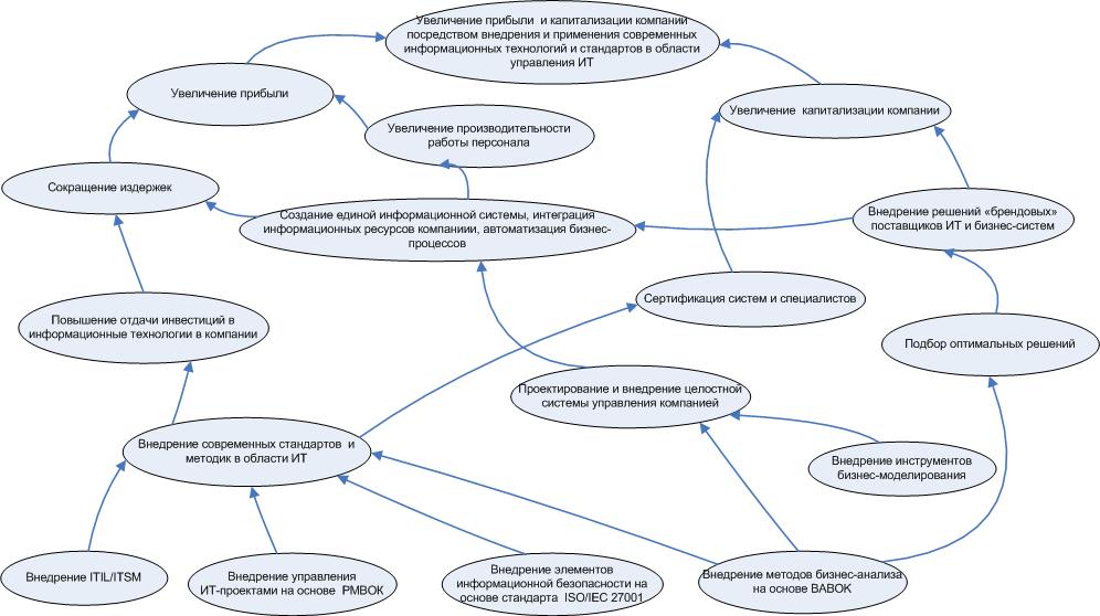
Чтобы основная цель IT-департамента трансформировалась в конкретные проекты, которые будут способствовать ее достижению, необходимо произвести декомпозицию цели, то есть разложить ее на небольшие и более конкретные цели. Это позволит выделить цели и последовательность их реализации в порядке, оптимальном с точки зрения затрат, времени и конечного результата. Этот момент особенно важен, так как на практике нередко наблюдаются ситуации, когда компании подходят к вопросам развития информационных технологий и решению задач автоматизации совершенно не с той стороны, что приводит к излишним затратам, потере времени и, самое важное, упущению шанса, который мог бы привести к победе в конкурентной борьбе. Результат этой задачи можно представить в виде дерева целей — наглядного и удобного способа представления декомпозиции целей (Рисунок 1):

Рисунок 1. Разработка дерева целей в одной из систем бизнес-моделирования
Процесс разработки дерева целей может проходить в виде мозгового штурма. После того как все подцели нанесены на карту, можно приступать к их анализу и уточнению, чтобы в конечном итоге оставались только ключевые цели, выстроенные в правильной последовательности (Рисунок 2). В дальнейшем эти цели будут трансформированы в проекты, направленные на их достижение.

Рисунок 2. Дерево целей в области информационных технологий
Рассмотрим подробнее дерево целей в области информационных технологий:
1.1 Основная цель имеет две составляющие:
- Увеличение прибыли;
- Увеличение капитализации.
1.1.1 Увеличение прибыли достигается сокращением издержек и увеличением производительности работы персонала компании.
1.1.2 Сокращение издержек и увеличение производительности работы персонала за счет использования IT, в свою очередь, достигается следующим образом:
- Повышение отдачи инвестиций в информационные технологии в структурных единицах компании;
- Создание единой информационной системы, интеграция информационных ресурсов компании, автоматизация бизнес-процессов.
1.1.2.1 Повышение отдачи инвестиций в информационные технологии в структурных единицах корпорации обеспечивается прежде всего внедрением мировых стандартов и методик управления IT. Деятельность IT-департамента в структуре любой компании сводится к трем основным направлениям:
- Операционная деятельность, то есть обслуживание существующей IT-инфраструктуры;
- Проектная деятельность — внедрение новых IT- и бизнес-решений и систем;
- Информационная безопасность компьютерных систем — обеспечение защиты и надежного хранения бизнес-информации в компьютерных системах компании.
Cоответственно:
- Применение стандартов ITIL/ITSM для управления операционной деятельностью позволяет IT-подразделению перейти в качественно новое состояние — стать полноценным бизнес-подразделением, оказывающим свой вклад в общую деятельность компании более того приносящей ей прибыль, при этом сокращение затрат на эксплуатацию IT-инфраструктуры составляет 20–30%;
- Внедрение стандарта управления проектами PMBOK, стандарта бизнес-анализа BABOK, в комбинации с другими общепринятыми методологиями, например, такими как MSF, IBM RUP или другими, и внедрение соответствующего программного обеспечения по управлению проектами, бизнес-моделированию и анализу позволяет увеличить эффект от реализации проектов, а также сократить их сроки и стоимость;
- Внедрение элементов системы управления информационной безопасностью на основе стандарта ISO/IEC 27001 позволяет минимизировать риски, связанные с потерей или утечкой ценной бизнес-информации, и сократить затраты на обеспечение надлежащего уровня информационной безопасности компьютерных систем компании.
1.1.2.2 Создание единой информационной системы, интеграция информационных ресурсов компании обеспечивает централизованную обработку и хранение всей важной бизнес-информации. Если сравнивать предприятие с человеческим организмом, то информация — это кровеносная система организации, питающая все подразделения. Поэтому чем эффективней построена эта система, тем эффективней работает бизнес и тем большую прибыль он приносит.
1.1.2.3 Автоматизация бизнес-процессов приводит к сокращению длительности их выполнения и уменьшению числа ошибок при их выполнении, а следовательно, к сокращению их стоимости. Это, в свою очередь, обеспечивает увеличение прибыли.
1.1.2.4 Построение единой информационной системы и полноценную автоматизацию бизнес-процессов можно достичь только в результате проектирования и внедрения целостной системы управления компанией. Эту идеологию можно продемонстрировать на примере (см. Рисунок 3).

Рисунок 3. Связь между элементами системы управления предприятия и комплексной информационной системой
Другими словами, основа системы управления — это совокупность ее элементов (целей, стратегий, моделей бизнес-процессов, организационных структур и системы целей и показателей), а комплексная информационная система — это ее оболочка. Соответственно, чем более полноценно формализована, документирована и внедрена система управления, тем эффективнее будет внедрена и станет функционировать информационная система компании. «Эффективнее» — значит, она будет способствовать максимальному увеличению прибыли и сокращению затрат.
1.1.2.5 Реализация этой идеологии, то есть проектирование и внедрение целостной системы управления, возможна при помощи современных методологий и инструментов бизнес-моделирования и регламентации деятельности предприятий. Связь между системой бизнес-моделирования и элементами комплексной информационной системы представлена на Рисунке 4.

Рисунок 4. Связь между системой бизнес-моделирования и элементами комплексной информационной системы с примерами систем
1.1.2.6 Разработка бизнес-модели компании в комплексе с использованием методик и техник бизнес-анализа, речь о которых пойдет далее, позволяет подобрать оптимальные решения поставщиков корпоративных IT-систем, что, в свою очередь, также позволяет сократить затраты на их приобретение и внедрение. В таких случаях экономия нередко составляет до 30–40% от общей стоимости затрат на приобретение и внедрение. С другой стороны, в практике внедрения корпоративных бизнес-систем в крупных компаниях имеется масса примеров, когда компании игнорировали предварительные процедуры детального моделирования своего бизнеса, в результате чего переплачивали, а процесс внедрения ERP-cистем занимал более пяти лет, и в конечном итоге владельцы бизнеса не получали ожидаемого эффекта.
1.1.3 Увеличение капитализации компании за счет использования IT и, соответственно, увеличение совокупного капитала компании достигается следующим образом:
- Внедрение решений крупнейших вендоров IT-систем;
- Внедрение стандартов в области управления IT и последующая сертификация систем и ведущих специалистов.
1.1.3.1 Качественное внедрение решений «брендовых» поставщиков IT-систем, таких как SAP, Microsoft (Axapta, Navision), Oracle и прочие, нередко позволяет увеличить капитализацию бизнеса в полтора-два раза. Поэтому в практике мирового и отечественного бизнеса нередки случаи, когда процедуре продажи, привлечения крупных инвестиций или выходу на IPO предшествует процедура внедрения целого комплекса бизнес-систем. Для сокращения затрат можно комбинировать готовые дорогостоящие решения с решениями, построенными на платформах автоматизации нового поколения, таких как MS SharePoint, ELMA и других, разрабатываемыми либо силами IT-департамента самой корпорации, либо с помощью аутсорсинговых компаний.
1.1.3.2 Использование методик стандарта BABOK (Business Analysis Body of Knowledge — руководство к своду знаний по бизнес-анализу) позволяет существенно упростить процесс подбора оптимальных решений IT-систем. BABOK — это новый стандарт (первая официальная версия появилась в 2006 году), разработанный специалистами Международного Института Бизнес-Анализа. Необходимость применения этого документа в реализации IT-стратегии компании вытекает из определения понятия бизнес-анализа, изложенного в самом документе:
Бизнес-анализ — это набор методик и техник, применение которых позволяет выработать единый взгляд у стейкхолдеров на понимание структуры, политики и процессов в организации и рекомендовать решения, которые позволят организации достигать своих целей.
Решение, согласно BABOK, в свою очередь, состоит из компонентов, включающих информационные системы, которые поддерживают это решение, процессы, которые им управляют, людей, которые его исполняют. Бизнес-анализ помогает организациям определить оптимальные решения, исходя из их потребностей, с учетом набора ограничений (времени, бюджета, действующих норм и правил и т. д.).
Таким образом, BABOK следует рассматривать как своеобразный мост между практическими задачами менеджмента и их реализацией в IT-решениях. Поэтому применение этого стандарта — один из ключевых факторов успеха в реализации IT-статегии. Применение методик, описанных в этом стандарте, позволяет избежать лишних затрат на реализацию IT-проектов и повысить их качество.
1.1.3.3 В целом, внедрение стандартов и методик в области управления IT и подтверждение их соответствующими сертифицирующими органами также увеличивает стоимость бизнеса, доверие иностранных инвесторов и бизнес-партнеров. Кроме этого, многие крупные компании, рассматривающие IT как инструмент достижения стратегических целей бизнеса, финансируют обучение и сертификацию своих ведущих IT-специалистов.
Необходимые условия
Для реализации изложенной стратегии, то есть для того, чтобы департамент информационных технологий стал в компании равноправным бизнес-игроком и приносил прибыль наравне с другими подразделениями корпорации, необходимо выполнение следующих условий:
- IT-стратегия должна быть неотъемлемой частью общей бизнес-стратегии;
- Бизнес-стратегия должна предусматривать внедрение современных корпоративных технологий управления, в противном случае реализация предлагаемой IT-стратегии будет невозможна;
- Предлагаемая стратегия в области IT должна быть одобрена и поддерживаться собственниками (акционерами) компании;
- Топ-менеджмент компании должен обладать достаточным уровнем квалификации, разделять подобные взгляды и методы, слаженно и последовательно действовать в направлении реализации стратегических целей корпорации;
- В компании должна быть принята единая процедура принятия управленческих решений, то есть собственники и топ-менеджмент должны соблюдать «единые правила игры»;
- IT-директор должен быть наделен полномочиями, необходимыми для реализации принятой IT-стратегии;
- Должно быть обеспечено необходимое финансирование проектов, направленных на реализацию такой IT-стратегии.
Эти условия могут быть доработаны и изложены в документе «Политика в области информационных технологий», который утверждается руководителем компании.
Методология
Реализация такой стратегии начинается со следующих шагов:
- Подбор и формирование команды специалистов, чей опыт, компетенции и знания позволят реализовать принятую стратегию;
- Аудит и тщательный анализ IT-инфраструктуры, бизнес-целей компании и ее потребностей в области информационных технологий;
- Детализация целей IT-департамента и определение показателей их достижения, уточнение, доработка IT-стратегии и ее утверждение;
- Разработка и утверждение корпоративной программы реализации IT-стратегии;
- Последовательная реализация утвержденной программы через проекты.
Заключение
По прочтении этой статьи у читателя может возникнуть ощущение: «Как это так, статья об IT-стратегии, а речь идет о таких вещах как бизнес-анализ и бизнес-моделирование?» Подчеркну, что четкое понимание практических задач управления ведет к правильной постановке целей в области информационных технологий, а понять практические задачи управления можно только с использованием методов бизнес-моделирования и бизнес-анализа. Информационные технологии — это основной инструмент так называемого «работника интеллектуального труда», так как они предназначены для повышения производительности его работы. Определить, что именно способствует повышению производительности работы и каким образом, можно только с помощью вышеуказанных методов. Таким образом, анализ и моделирование бизнеса — это отправная точка успешной IT-стратегии компании.
Февраль 2010 г.
Рекомендуемые материалы по тематике