Ильгиз Асадуллин
Бизнес-консультант
Радиф Замалетдинов
Директор института филологии и межкультурной коммуникации Казанского (Приволжского) федерального университета (КПФУ)
Профессор
Доктор филологических наук
Надежда Самигуллина
Бизнес-консультант
Современные риски изоляции экономики, тенденция к спаду валового внутреннего продукта России и, соответственно, снижение финансирования по статье бюджета «Образование», обостряют потребность в модернизации системы образования, чтобы противопоставить этим угрозам качественный человеческий потенциал. В этой связи усиливается необходимость совершенствования и повышения эффективности управления современными ВУЗами, что, в свою очередь, обусловливает актуальность глубокого исследования протекающих внутри них процессов с целью выведения системы образования на новый уровень.
Анализ состояния современного образования явно указывает на своевременность перехода в управлении от устаревшего структурного к более перспективному процессному подходу. Структурный подход отличается отсутствием регламентированных технологий выполнения работ, фрагментарностью, размытостью ответственности за результаты работ и, соответственно, отсутствием ориентированности на конечного клиента (студента). Результатом такого управления является снижение качества конечного продукта — уровня предоставляемого образования. Процессный же подход позволяет делегировать полномочия ответственным исполнителям на основе описания процессов технологической цепочки получения конечного продукта (регламентов процессов управления), сокращать количество уровней согласования при принятии решений, сочетать принципы стратегического управления и организации труда по групповым принципам, ориентироваться на повышение качества конечного продукта и работы ВУЗа в целом.
Перспективным примером использования процессного подхода в системе образования являются исследования, проведенные в Татарском государственном гуманитарно-педагогическом университете (далее ТГГПУ).
Стратегические цели развития университета, как и любой организации, состоят из четырех перспектив, указанных ниже. Так, перспективы университета с учетом особенностей в системе образования:
- Финансы (перспектива решает вопросы повышения финансовой эффективности ВУЗа);
- Клиенты (перспектива определяет работу с контингентом для предоставления качественного образования);
- Внутренние бизнес-процессы (служат для организации учебного процесса, удовлетворяющего требованиям контингента);
- Обучение и развитие (предназначено для качественного обучения и развития кадрового потенциала).
Для достижения этих целей был открыт проект по проведению исследований бизнес-процессов ТГГПУ и разработки «Процессной модели управления университетом». Для описания и оптимизации бизнес-процессов использовалась методология SADT (Structured Analysis and Design Technique, методология структурного анализа и проектирования).
Объектом исследования и разработки являлись бизнес-процессы контуров университета: управления учебным процессом, административно-хозяйственной деятельности, ведения научно-исследовательских работ, финансово-экономической деятельности.
Цель работы — создание эффективной модели управления ВУЗами в сфере образования, основанной на процессном управлении.
Для описания и оптимизации бизнес-процессов выбрана инструментальная среда «Business Studio» (система бизнес-моделирования), позволяющая описать бизнес-процессы в виде взаимосвязанных диаграмм с помощью нотаций IDEF0 — на верхнем уровне модели, Процедура, Процесс, EPC, BPMN — на нижних уровнях. В рамках исследования нами использовались нотации IDEF0 и Процедура, поскольку они являются наиболее адекватными, на наш взгляд, для описания внутренних управленческих процессов ВУЗа. Выбор данной системы бизнес-моделирования был основан наличием понятной и доступной документации и возможностью её получения. В отличие от многих систем моделирования, результаты были представлены не только в виде иерархической структуры диаграмм, но и в виде документов, регламентов бизнес-процессов, положений о подразделениях, должностных инструкций для контуров университета. Кроме того, важным основанием для выбора данного инструмента явилось наличие большого количества партнеров у разработчика системы «Business Studio» среди высших учебных заведений России.
На основе результатов исследования бизнес-процессов ТГГПУ была сформирована модель бизнес-процессов управления университетом. Все подразделения процессной модели исследовались в разрезе четырех основных контуров процессной модели управления:
- Управление учебным процессом;
- Управление научно-исследовательской деятельностью;
- Управление финансовой деятельностью;
- Управление административно-хозяйственной деятельностью.
Для примера взаимосвязи объектов управления и процессов на верхнем уровне модели отражены в нижеприведенной Диаграмме 1. Модель «Процессная модель управления университетом».

Диаграмма 1. Модель «Процессная модель управления университетом»
В диаграмме представлено видение всех процессов верхнего уровня модели. Каждый контур, в свою очередь, состоит из соответствующих бизнес-процессов.
Перечень бизнес-процессов верхнего уровня контура «УП. Управление учебным процессом»:
- УП.1. Работа приемной комиссии;
- УП.2. Планирование учебного процесса;
- УП.3. Управление контингентом;
- УП.4. Управление профессорско-преподавательским составом;
- УП.5. Проведение контроля результатов учебного процесса;
- УП.6. Мониторинг учебного процесса;
- УП.7. Документооборот учебного процесса;
- УП.8. Контроль качества ведения учебного процесса.
Перечень бизнес-процессов верхнего уровня контура «УН. Управление научно-исследовательской деятельностью»:
- УН.1. Организация научно-исследовательской деятельности;
- УН.2. Развитие научно-исследовательской работы в области гуманитарных наук.
Перечень бизнес-процессов верхнего уровня контура «Управление финансовой деятельностью»:
- УФ.1. Планирование и анализ;
- УФ.2. Организация оплаты труда;
- УФ.3. Размещение государственных заказов.
Перечень бизнес-процессов верхнего уровня контура «Управление административно-хозяйственной деятельностью»
- УА.1. Содержание объектов;
- УА.2. Обеспечение функционирования хозяйственных объектов;
- УА.3. Управление недвижимостью и арендными отношениями;
- УА.4. Оказание транспортных услуг;
- УА.5. Выполнение работ по капитальному строительству и реконструкции;
- УА.6. Снабжение материально-техническими ресурсами;
- УА.7. Обеспечение функционирования средств связи;
- УА.8. Обеспечение безопасности и охраны здоровья.
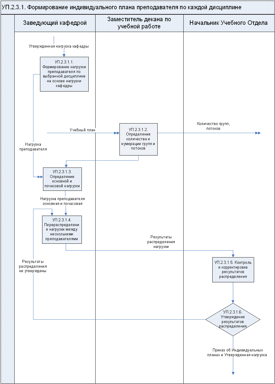
На нижнем уровне все действия представлены в виде процедур. Например, диаграмма нижнего уровня бизнес-процесса УП. Управление учебным процессом: Диаграмма 2. Процедура УП.2.3.1. Формирование индивидуального плана преподавателя по каждой дисциплине.

Диаграмма 2. Процедура УП.2.3.1. Формирование индивидуального плана преподавателя по каждой дисциплине
Модель содержит 1069 бизнес-процессов (в т. ч. 178 процедур), 5 уровней глубины иерархии. Также модель включает в себя 237 бумажных документов и 171 электронных документов, используемых при выполнении бизнес-процессов.
С помощью Business Studio была проведена оптимизация бизнес-процессов каждого контура, которая заключалась в детальном анализе связей бизнес-процессов, контроле дублирующих действий, исключении действий, создающих временную задержку выполнения процесса, введении новых процессов и действий для повышения эффективности процессов. В результате оптимизации мы получили: регламенты всех описанных бизнес процессов, бизнес-процессы группы управления вузом, созданы положения о подразделениях и должностные инструкции для всех сотрудников.
Кроме этого, в рамках проекта были сделаны выводы по каждому контуру управления, составлены рекомендации и разработан план мероприятий для оптимизации управления университетом в целом. В частности, разработаны единые требования к ведению нормативно-справочной информации, единого хранилища данных для выполнения процессов управления, требования к оптимизации справочников, форм, документов: иерархия и список подразделений вуза, список должностей, справочник специальностей, справочник дисциплин, формы стандартных документов, регламенты и должностные инструкции.
ТГГПУ было в 2009 году сертифицировано по системе качества ГОСТ Р ИСО 9001–2001. Полученные в результате исследований положения подразделений и должностные инструкции, основанные на регламентах оптимизированных бизнес-процессов, послужат реальной основой поддержания системы менеджмента качества. Кроме того, университет получил инструментальную среду Business Studio для управления системой менеджмента качества на основе процессной модели университета.
Процессная модель управления позволит планировать деятельность вуза как на оперативном, тактическом, так и на стратегическом уровне. В процессной модели управления, где каждый знает «кто, когда и что должен делать», появляется время и ресурсы для решения стратегических задач развития и совершенствования образования.
Разработанная модель может найти широкое практическое применение:
- Стать базовой типовой моделью управления университетом;
- Использоваться в качестве учебного пособия в университете для преподавания дисциплин:
- Управление процессами;
- Инновационный менеджмент;
- Стратегический менеджмент.
- Стать основой дальнейшего совершенствования управления с помощью дополнительных исследований и разработки моделей:
- «Стратегического управления университетом» на базе системы сбалансированных показателей;
- «Управления проектами» в инновационной и научно-исследовательской деятельности;
- «Управление инновационной деятельностью» для совершенствования инновационной деятельности.
Определения
IDEF0 — нотация графического моделирования, базирующаяся на методологии SADT. Используется для создания функциональной модели, отображающей структуру и функции системы, а также потоки информации и материальных объектов, связывающие эти функции.
SADT − (аббревиатура выражения Structured Analysis and Design Technique − методология структурного анализа и проектирования) − это методология, разработанная для того, чтобы облегчить описание и понимание искусственных систем.
Действие — элементарная операция, которая выполняется одним исполнителем.
Модель — создаваемое человеком подобие изучаемых объектов: макеты, изображения, схемы, словесные описания, математические формулы, карты и т. д. Модели всегда проще реальных объектов, но они позволяют выделить главное, не отвлекаясь на детали.
Нотация — совокупность графических объектов, используемых в графических моделях.
Процедура — процесс нижнего уровня (workflow), который содержит в себе действия, не требующие дополнительной детализации.
Процесс (Бизнес-процесс) — последовательность действий, направленных на получение заданного результата.
Владелец процесса — как правило руководитель подразделения.
Субъект управления — подразделение, должностное лицо, роль выполняющие процесс.
Объект управления — входная или выходная информация, документ процесса.
Сбалансированная система показателей (ССП) — это система стратегического управления компанией на основе измерения и оценки ее эффективности по набору оптимально подобранных показателей, отражающих все аспекты деятельности организации, как финансовые, так и не финансовые.
Термины и сокращения
Бизнес-процесс — последовательность действий (подпроцессов), направленная на получение заданного результата, ценного для организации (далее Процесс).
Владелец процесса — должностное лицо, несущее ответственность за получение результата процесса и обладающее полномочиями для распоряжения ресурсами, необходимыми для выполнения процесса.
Входы бизнес-процесса — ресурсы (материальные, информационные), необходимые для выполнения и получения результата процесса, которые потребляются или преобразовываются при выполнении процесса.
Выходы бизнес-процесса — объекты (материальные или информационные), являющиеся результатом выполнения бизнес-процесса, потребляемые другими бизнес-процессами или внешними по отношению к организации клиентами.
Исполнитель процесса — подразделение или должность сотрудника, выполняющего процесс.
Организационная структура управления — совокупность специализированных функциональных подразделений, взаимосвязанных в процессе обоснования, выработки, принятия и реализации управленческих решений.
Подпроцесс — бизнес-процесс, являющийся составной частью вышестоящего процесса.
Процедура — бизнес-процесс нижнего уровня, содержащий последовательность конечных (не требующих дополнительной детализации) операций (функций).
Список использованной литературы
[1] Закон РФ «Об образовании»
[2] Закон РФ «О высшем и послевузовском профессиональном образовании»
[3] ГОС ВПО и примерные учебные планы
[4] Дэвид А. Марка и Клемент МакГоуэн «Методология структурного анализа и проектирования», Москва, 2001 г.
[5] Г. Н. Калянов «Консалтинг при автоматизации предприятий», Москва, 1997 г.
[6] В. А. Ивлев, Т. В. Попова «Реорганизация деятельности предприятий: от структурной к процессной организации», Москва, 2000 г.
[7] Майк Ротер и Джон Шук «Учитесь видеть процессы. Практика построения карт потоков создания ценности», Москва, 2005 г.
[8] Е. Б. Заболотный, Д. Л. Майсаков, «Анализ результатов деятельности вуза как основа принятия управленческих решений» [статья], Университетское управление. 2001. № 3(18)
[9] В. П. Соловьев, В. В. Бринза, Стратегия управления вузом [статья], Университетское управление. 2002. № 2(21)
[10] В. В. Левшина, Развитие методологии создания системы менеджмента качества вуза [статья], Университетское управление. 2003. № 2(25). С. 60–63
[11] Хиту, Марсел, В. Е. Генин, Инновационная образовательная деятельность вуза: модель и субъект [статья], Социологические исследования. Октябрь 2003. № 10. С. 61–66
[12] Группа компаний «Современные технологии управления», Руководство пользователя Business Studio — система бизнес-моделирования, 2009
[13] Группа компаний «Современные технологии управления», Методика. Разработка системы менеджмента качества, 2009
[14] Группа компаний «Современные технологии управления», Методика Разработка системы бюджетного управления, 2009
[15] Группа компаний «Современные технологии управления», Методика Проектирование системы управления, 2009
Опубликовано по материалам:
Журнал «Ректор ВУЗа», № 8/2015
Август 2015 г.
Рекомендуемые материалы по тематике