Постсоветский период характеризуется в РФ становлением многопартийной системы, появлением новых политических партий и соответствующего правового регулирования их деятельности. Согласно последнему изменению ФЗ от
Однако можно рассматривать ПП и как организацию, представляющую собой аналог холдинга с руководящим центром и региональными («дочерними») отделениями, официально зарегистрированными в регионах РФ. Целью настоящей статьи является анализ механизмов и методов управления политической партии, которая имеет весьма специфические особенности, если ее рассматривать как особый тип организации.
Главной особенностью ПП является ее потенциальная возможность победы на выборах и формирование законодательной политики, а также исполнительных органов власти, как в регионах, так и по стране в целом, определяя и реализуя свою стратегию развития страны. Цивилизованная борьба за власть, влияние на общественную жизнь страны, внутреннюю и внешнюю политику государства определяют основную цель деятельности любой ПП.
Важно отметить следующие специфические характеристики ПП:
Рассмотрим эти характеристики более детально. Так, законом запрещено создание и действие структурных подразделений ПП в государственных и негосударственных организациях, что накладывает серьезные ограничения на деятельность ПП для работающего населения в рабочее время. В то же время, этим законом четко регламентируются виды деятельности ПП, что дает основание говорить о типизации процессов ПП. Исходя из этого, можно сформулировать типовой набор видов деятельности любой ПП:
Учитывая современные реалии российского общества, масштабы РФ, многослойность населения, трудно предположить, что ПП численностью в несколько тысяч и менее будет влиять на политическую жизнь страны. Поэтому мы будем вести речь только о ПП, имеющих достаточно большую численность (более 10000) членов партии. А организация общественной деятельности большого количества людей, объединенных лишь идейными установками, является достаточно сложной задачей, которую дополнительно усложняет многоуровневая структура подразделений ПП. Эти обстоятельства подчеркивают актуальность проблемы управления ПП.
Но здесь надо отметить весьма существенный момент, принципиально отличающий ПП от других организаций и предприятий. В вышеуказанном законе закреплены не административные, а демократические принципы деятельности партии, в частности, сказано, что «Политические партии свободны в определении своей внутренней структуры, целей, форм и методов деятельности…». Практически это означает, что при наличии соответствующих механизмов управления, партия реально может демократическим образом «снизу — вверх» формировать свои органы управления, структуру, а также определять цели, формы и методы их достижения, независимо от учредителей и спонсоров, контролировать эффективность деятельности лидеров партии, руководящих органов. Это, соответственно, не исключает, а добавляет принципы демократического централизма: партийную дисциплину, обязательность решений вышестоящих органов для нижестоящих структур, подчинения меньшинства большинству. Более того, приняв для себя за основу истинные принципы демократии и современные механизмы и технологии управления, ПП, придя к власти, сможет перенести эти принципы и технологии на государственное управление.
А как сейчас осуществляется управление современными партиями? Несмотря на демократические принципы, заложенные в уставы политических партий и законодательно закрепленные в вышеуказанном ФЗ, реально кадровый состав руководящих органов подбирается в соответствии с иерархией партии сверху — вниз, а затем формально утверждается на собраниях, конференциях, съездах, реализуя тем самым принципы «управляемой демократии». Состязательности и вариативности программ, личных качеств кандидатов, как правило, не происходит. То же самое осуществляется и в текущей деятельности партии: механизмы принятия решений остались те же, как при царе, так и при КПСС: топ — менеджеры принимают директивы и спускают их вниз для исполнения, по иерархии управляющих органов, приводя в действие принципы
Основные недостатки такого управления политической партией:
В данной работе предлагается принципиально иной подход к построению системы управления, механизмам формирования управляющих органов и принятия решений по деятельности ПП. Этот подход базируется на методах процессного управления организацией и принципах
Процессный подход в управлении организацией заключается в том, что вся деятельность организации рассматривается как система взаимосвязанных бизнес- процессов. Под
Конечно, такое управление возможно только при условии использования современных информационных технологий. Под использованием в управлении ПП информационных технологий будем понимать следующее:
Другой принцип, обсуждаемый в данной работе — это принцип
Руководство ПП должно состоять из истинных Лидеров, объединяющих всех членов партии в единую команду, мобилизованную на выполнение программных целей и задач. Кроме того, Лидер партии, должен избираться всей партией на альтернативной основе и соответствующим профессиональным сообществом, причем выборам должны предшествовать дебаты кандидатов и обсуждение их программ. Организация работы должна вестись по партийным горизонталям, реализуя принцип аналога матричной структуры, принятой в проектных организациях, когда работники числятся в линейных подразделениях предприятия, но участвуют в работе одного или нескольких проектов. Для ПП это может выглядеть следующим образом: каждый член партии зарегистрирован в одной первичной организации по месту своего постоянного или преимущественного проживания, где он платит членские взносы, участвует в общепартийных мероприятиях, но работает по одному или нескольким конкретным направлениям работы ПП, в соответствии со своими профессиональными знаниями и навыками. Руководство каждого такого направления входит в состав руководящих органов партии на региональном и федеральном уровне, причем, как это уже было сказано выше, избирается членами партии, действующих в этом секторе деятельности ПП.
Предлагаемая концепция системы управления ПП схематично изображена на рис. 1.

Рис. 1. Схема системы управления ПП
Рассмотрим концепцию построения такой системы управления ПП более детально. Любая система управления включает в себя три взаимосвязанных основных элемента [4]:
Создание системы управления должно выполняться именно в такой последовательности, но этот процесс — итерационный, включающий следующие стадии цикла каждой итерации:
Однако, для ПП необходим ещё предпроектный, «нулевой» этап, на котором выполняются работы по внедрению инструментов, указанных в таблице 1.
| Название инструмента | Назначение | Применение для ПП |
|---|---|---|
| Информационная система партийного кадрового учета | Ведение кадрового учета данных членов и сторонников ПП | Формирование команд по секторам деятельности в зависимости от профессиональной подготовки |
| Корпоративная электронная почта для всех членов ПП | Для переписки и рассылки информации внутри ПП | Возможность виртуального общения и оперативного доведение информации до каждого члена ПП |
| Система электронного голосования | Голосование при помощи ИТ | Выборы руководящих органов ПП, принятие решений по партийным документам |
| Внутрипартийный электронный форум | Виртуальное обсуждение различных тем | Виртуальное обсуждение партийных проблем среди членов ПП |
| Web- конференции, | Конференции, проводимые через Интернет | Внутрипартийные Интернет- конференции для обсуждения партийных проблем |
| Инструментальные средства моделирования сложных систем | Разработка моделей |
Определение секторов деятельности ПП и разработка иерархических моделей процессов по этим секторам |
| Разработка стратегических карт | Определение стратегии развития ПП (дерева целей и целевых показателей) |
Таблица 1
Рассмотрим формирование идеологического сектора ПП, который определяет деятельность всей партии, поскольку на этом этапе ведет разработку Политической платформы ПП на описанных выше принципах. Центральное место для этого сектора занимает инструмент моделирования
Как видно из рис. 1, базисом системы управления является Политическая платформа ПП. Действительно, ПП является объединением единомышленников, что подразумевает общие
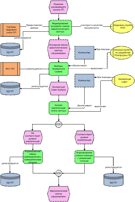
Как должна формироваться Политическая платформа? Поскольку — это исключительно идеологический документ, то он должен создаваться в рамках идеологического сектора ПП. В этот сектор должны войти философы, политологи, социологи, историки, экономисты, системные аналитики, юристы — люди, которым есть, что сказать в этом направлении. Схема
Кадровая база данных ПП (БД ПП) должна включать следующие данные о членах партии, необходимые для формирования партийных секторов по направлениям:
На схеме показаны два этапа формирования идеологического сектора (команды проекта). Вначале кадровая служба на основе данных о членах партии предлагает исходный список профессионального сообщества партии по данному направлению. Затем уже это профессиональное сообщество выбирает свой руководящий орган — Экспертный Совет, который на втором этапе проводит аттестацию членов этого сектора, предоставляя в зависимости от компетенций члена партии право решающего или совещательного голоса при принятии решений по данному направлению партийной работы. Электронное голосование в ПП может быть либо общим, либо компетентным (

Рис. 2. Схема формирования идеологического сектора ПП
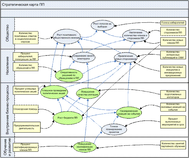
Как уже было подчеркнуто выше, идеологический сектор ПП играет ключевую роль в деятельности ПП. Параллельно с разработкой Политической Платформы и Программы ПП, здесь должна разрабатываться стратегия деятельности ПП,

Рис. 3. Стратегическая карта ПП
После подготовки проекта Политической платформы и Программы ПП предлагается общепартийное обсуждение этих документов. Параллельно с обсуждением должны проводятся предвыборные кампании и дебаты Лидера партии и Лидеров региональных отделений, в которых кандидаты предлагают свои пути реализации Программы партии. В итоге проводится общее партийное электронное голосование по выборам Лидеров, проектам платформы, Программам ПП и поправкам к ним. Выборы Экспертного Совета, а также принятие коллективных решений по партийным документам при наличии электронного голосования становится достаточно простой технической процедурой, причем для этого не требуется проводить дорогостоящие собрания, конференции, съезды, потому как все участники через компьютеры объединены в единую корпоративную сеть, вне зависимости от места нахождения в момент голосования. Кроме того, используя современные информационные технологии реально можно добиться демократического принятия партийных решений. Сколько человек могут выступить на конференции, съезде? Немного. А в электронной конференции могут выступить все желающие. Аналогично с рассмотрением партийных документов — могут публиковаться поправки, альтернативные варианты, а механизмы рассмотрения и утверждения документов можно определенным образом регламентировать в Уставе ПП.
Определившись на начальном этапе с Политической платформой, Программой, стратегией развития ПП, избрав руководящие органы партии (по направлениям деятельности) можно приступать к моделированию
На рис. 4 показана контекстная диаграмма модели ПП. Здесь указаны основные входы — выходы деятельности ПП и управляющие воздействия на деятельность ПП.
Диаграмма на рис. 5 является детализацией контекстной диаграммы, здесь изображены главные виды деятельности ПП:
В зависимости от установок по стратегии и тактике идеологического сектора ПП, решений по организационной деятельности, уровня подготовленности партийных кадров зависит политическая деятельность конкретной ПП. И как она организует свои

Рис. 4. Контекстная диаграмма модели деятельности ПП

Рис. 5. Диаграмма основных видов деятельности ПП
Важно заметить, что успех ПП будет решаться в
Литература
[1] Федеральный закон от
[2] Пинаев Д. «Процессное управление: в чем сила?» — журнал «БОСС» № 3 2012 г.
[3] Недолужко А. «Проектируем систему управления организации: методология, инструменты, команда» журнал Intelligent Enterprise № 12, 2012 г.
[4] Документация Business Studio. Методика «Проектирование системы управления» http://wiki.businessstudio.ru/docs/current/doku.php/ru/csdesign/intro
[5] Функциональные возможности Business Studio /products/business_studio/capabilities/
[6] Елиферов В.Г. «Процессный подход к управлению организацией» http://quality.eup.ru/MATERIALY/an9.html
[7] Инна Андреенкова (интервью) «Тимур Кадыев: Процессный подход в России может давать фантастические результаты» http://
Опубликовано по материалам:
Научный журнал «Вопросы политологии» (3(11)2013)
Декабрь 2013 г.
* Поля, обязательные для заполнения.
* Поля, обязательные для заполнения.
* Поля, обязательные для заполнения.
* Поля, обязательные для заполнения.
* Поля, обязательные для заполнения.
* Поля, обязательные для заполнения.
* Поля, обязательные для заполнения.
* Поля, обязательные для заполнения.
* Поля, обязательные для заполнения.
Введите поисковый запрос:
Сообщение успешно отправлено