IDEF0 - нотация графического моделирования, используемая для создания функциональной модели, отображающей структуру и функции системы, а также потоки информации и материальных объектов, связывающих эти функции. Стандарт IDEF0 (Integration Definition for Function Modeling) утвержден в США в 1993 как Федеральный стандарт обработки информации. В России находится в статусе руководящего документа с 2000 года и в настоящее время в качестве стандарта не утвержден. Тем не менее методология IDEF0 является одним из популярных подходов для описания бизнес-процессов. К ее особенностям можно отнести:
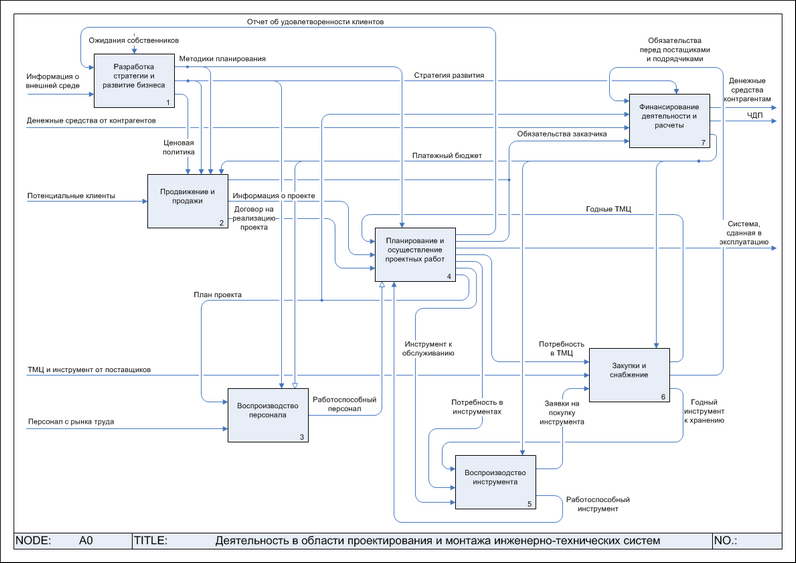
Контекстная диаграмма. Самая верхняя диаграмма, на которой объект моделирования представлен единственным блоком с граничными стрелками. Эта диаграмма называется A-0 (А минус нуль). Стрелки на этой диаграмме отображают связи объекта моделирования с окружающей средой. Диаграмма A-0 устанавливает область моделирования и ее границу. Пример диаграммы A-0 приведен на Рис. 1.

Поддержка декомпозиции. Нотация IDEF0 поддерживает последовательную декомпозицию функций до требуемого уровня детализации. Дочерняя диаграмма, создаваемая при декомпозиции, охватывает ту же область, что и родительская функция, но описывает ее более подробно. Согласно методологии IDEF0 при декомпозиции стрелки родительской функции переносятся на дочернюю диаграмму в виде граничных стрелок.
Доминирование. Блоки модели IDEF0 на неконтекстной диаграмме должны располагаться по диагонали - от левого верхнего угла диаграммы до правого нижнего в порядке присвоенных номеров. Блоки на диаграмме, расположенные вверху слева, "доминируют" над блоками, расположенными внизу справа. "Доминирование" понимается как влияние, которое блок оказывает на другие блоки диаграммы. Расположение блоков на листе диаграммы отражает авторское понимание доминирования. Таким образом, топология диаграммы показывает, какие функции оказывают большее влияние на остальные.
Выделение 4 типов стрелок. Выделяются следующие типы стрелок: "Вход", "Выход", "Механизм", "Управление". Входы преобразуются или расходуются функцией, чтобы создать то, что появится на его выходе. Управления определяют условия, необходимые функции, чтобы произвести правильный выход. Выходы - данные или материальные объекты, произведенные функцией. Механизмы идентифицируют средства, поддерживающие выполнение функции. Таким образом, блок IDEF0 показывает преобразование входа в выход с помощью механизмов с учетом управляющих воздействий.
Описание назначения графических символов, используемых в нотации IDEF0, приведено в Таблице 1.
| Название | Кнопка | Графический символ | Описание |
|---|---|---|---|
| Функция | | | Функция обозначается прямоугольным блоком. Внутри каждого блока помещается его имя и номер. Имя должно быть активным глаголом, глагольным оборотом или отглагольным существительным. Номер блока размещается в правом нижнем углу. Номера блоков используются для идентификации на диаграмме и в соответствующем тексте. |
| Стрелка | | | Стрелки обозначают входящие и исходящие из функции объекты (данные). Каждая сторона функционального блока имеет стандартное значение с точки зрения связи блок-стрелка. В свою очередь, сторона блока, к которой присоединена стрелка, однозначно определяет ее роль. Стрелки, входящие в левую сторону блока - входы. Стрелки, входящие в блок сверху - управления. Стрелки, покидающие функцию справа - выходы, т.е. данные или материальные объекты, произведенные функцией. Стрелки, подключенные к нижней стороне блока, представляют механизмы. |
| Туннелированная стрелка | | | Туннелированные стрелки означают, что данные, передаваемые с помощью этих стрелок, не рассматриваются на родительской диаграмме и/или на дочерней диаграмме. Стрелка, помещенная в туннель там, где она присоединяется к блоку, означает, что данные, выраженные этой стрелкой, не обязательны на следующем уровне декомпозиции. Стрелка, помещаемая в туннель на свободном конце, означает, что выраженные ею данные отсутствуют на родительской диаграмме. Туннелированные стрелки могут быть использованы на диаграммах функции в нотации IDEF0 и процессов в нотациях "Basic Flowchart", "Cross-functional Flowchart". |
| Внешняя ссылка | | | Символ обозначает место, сущность или оргединицу, которые находятся за границами моделируемой системы. Внешние ссылки используются для обозначения источника или приемника стрелки вне модели. На диаграммах Внешняя ссылка изображается в виде квадрата, рядом с которым показано наименование Внешней ссылки. Внешние ссылки могут быть использованы на диаграммах процессов и функций в любых нотациях. |
| Междиаграммная ссылка | | Символ, обозначающий другую диаграмму. Междиаграммная ссылка служит для обозначения перехода стрелки на диаграмму другой функции или процесса без отображения стрелки на вышележащей диаграмме (при использовании иерархических моделей). В качестве междиаграммной ссылки не может выступать диаграмма процесса в нотациях EPC и BPMN. |
|
| Ссылка на единицу деятельности | | Символ обозначает ссылку на типовую модель единицы деятельности. Например, наиболее часто повторяющиеся процессы в рамках модели бизнес-процессов могут быть выделены в качестве типовых в отдельную папку в Навигаторе. Диаграмма типового процесса формируется один раз в одном месте Навигатора. Далее на любой диаграмме может быть использована ссылка на единицу деятельности на типовой процесс. Параметры типового процесса заполняются непосредственно в Окне свойств типового процесса. Постоянный список оргединиц, принимающих участие в выполнении типового процесса, формируется также в Окне свойств типового процесса. Список оргединиц, принимающих участие при выполнении типового процесса в рамках вышележащего процесса, формируется в Окне свойств ссылки на единицу деятельности на типовой процесс. Ссылки на единицу деятельности могут быть использованы на диаграммах функций и процессов в любых нотациях. |
|
| Сноска | | | Выносной символ, предназначенный для нанесения комментариев. Символ может быть использован на диаграммах функций и процессов в любых нотациях. |
| Текст | | | Комментарий без сноски. Символ может быть использован на диаграммах функций и процессов в любых нотациях. |
Информация о способах добавления символов на диаграмму содержится в главе Руководство пользователя → Создание модели деятельности организации.
Пример функциональной диаграммы в нотации IDEF0 приведен на Рис. 2.
