Войти
Переход на сайт нейросети Perplexity AI для поиска информации о Business Studio. Подробнее о возможности см. по
ссылке
Вы находитесь здесь:
Документация Business Studio
»
Справка
»
Разработка системы менеджмента качества
»
Построение СМК в виде функций
»
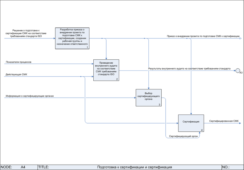
Диаграмма функции "Подготовка к сертификации и сертификация"
« Предыдущая
На уровень выше
Следующая »
Диаграмма функции "Подготовка к сертификации и сертификация"
« Предыдущая
На уровень выше
Следующая »